Dieser Text ist eine Zweitpublikation aus dem Jahr 2014. Er wurden Exploring Economics zur Verfügung gestellt und ist aktuell nur noch hier zu finden. Das EE-Team hat kleinere redaktionelle Überarbeitungen vorgenommen. Ein weiterer Grundlagentext zur Ökologischen Ökonomie ist hier zu finden.
akademischer Review: Prof. Dr. Jakob Kapeller
"Ecological Economics [..] implies broad, ecological, interdisciplinary, and holistic view of the problem of studying and managing our world" (Costanza 1989: S. 1)
Das Paradigma der ökologischen Ökonomie (Ecological Economics) stellt einen multidisziplinärer Ansatz dar, um ein ganzheitliches Bild der wachsenden ökologischen Probleme und ihrer Verflechtungen mit der Ökonomie zu erhalten. Sie beschäftigt sich mit Ressourcenknappheit, Umweltverschmutzung, Klimawandel, Nahrungsmittelknappheit oder sozialer Ungleichheit. Hierbei werden wissenschaftliche Disziplinen wie Ökologie, Ökonomie, Physik und zunehmend auch andere Sozial- und Geisteswissenschaften (z.B. Soziologie oder Philosophie) herangezogen, mit dem Ziel, im ökonomischen Denken auch ökologische, ethische, politische, institutionelle und soziale Faktoren zu berücksichtigen. In diesem Zusammenhang werden nichtzuletzt deshalb auch wesentliche Grundannahmen der orthodoxen Ökonomie sehr kritisch betrachtet (Constanza 1989, Ayres 2008, Spash 2010).
Die ökologische Ökonomie entwickelte sich vor dem Hintergrund einer wachsenden Umweltproblematik, verursacht durch die wirtschaftlichen Verhältnisse. In ihrem Kerngegenstand bezieht sie sich auf die wechselseitige Beeinflussung des ökologischen und ökonomischen Systems und anerkennt die Verflechtung ökologischer, ökonomischer und sozialer Probleme und Interessen. In der ökologischen Ökonomie ist die Wirtschaft Teil eines größeren sozialen Systems und als solches eingebettet in ein übergeordnetes ökologisches System. Daher muss die Analyse wirtschaftlichen Verhaltens (Produktion und Konsum) auch die sozialen, ökonomischen und ökologischen Bereiche und ihre Auswirkungen auf Marktbeziehungen umfassen (Gowdy/Erickson 2005: S. 208ff).
Der Ansatz der ökologischen Ökonomie und dessen Sichtweise auf die Welt als Ganzes lässt sich folgendermaßen darstellen (siehe Abbildung 1):

Abbildung 1: Das "Weltbild" der ökologischen Ökonomie.(Quelle: eigene Darstellung in Anlehnung an Gowdy & Erickson 2005: 219.)
Kritisiert werden vor allem die Ansätze der orthodoxen Ökonomie und ihre Ignoranz gegenüber diesen Verflechtungen und den daraus resultierenden Problemen. Das gegenwärtige Wirtschaftssystem basiert auf wachsenden Energie- und Materialdurchflüssen. Dadurch beeinträchtigt und zerstört es zunehmend lebenswichtige Funktionen des Ökosystems. Das dominierende Wirtschaftsparadigma ignoriert dies und stellt keine Verbindung zum notwendigen materiellen/energetischen Input her. Energie und Ressourcen dürfen jedoch nicht nur als Gegenstand von Angebot und Nachfrage betrachtet werden, sondern auch als Markteinflussfaktoren (Ayres 2008, S. 290f). Die ökologische Ökonomie legt dabei großen Wert auf Pluralismus bei den wissenschaftlichen Zugängen, Denkweisen und Methoden um Lösungen zu finden (Constanza 1989: S.2ff, Gowdy/Erickson 2005: S. 219).
Eine zentrala Annahme der ökologischen Ökonomie lautet, dass Wachstum nur begrenzt möglich ist und es neue Formen des Wirtschaftens braucht, welche ökologische Grenzen berücksichtigen. Strukturveränderungen sollten für jeden ein gutes Leben und die Befriedigung essentieller Bedürfnisse ermöglichen. Machtverhältnisse und Institutionelle Faktoren werden in die Betrachtung der Ökonomie miteinbezogen, ebenso wie die Kritik auf den Fokus materiellen Konsums (Martinez-Alier 1991, Kallis 2011, Daly 1999. Spash 2010).
Die orthodoxe Ökonomie, aber auch die akzeptierte heterodoxe Ökonomie (ähnliche Methoden, Übereinstimmung in Kernaussagen), verfehlt die ökonomische und ökologische Realität. Nur die ökologische Ökonomie zweifelt auch Methoden und Kerntheorien an (Spash 2011: S.341). Diese kritischen Ansätze äußern sich konkret in den Bildern vom Markt, vom Wachstum und vom Menschen und in der Auseinandersetzung mit Ethik/Moral, Fragen zur Bewertung der Natur und dem Umgang mit Technologie.
Im folgenden Abschnitt soll deshalb versucht werden die Annahmen und Grundlagen der Ökologischen Ökonomie noch einmal klar von denen der neoklassischen Ökonomie beziehungsweise genauer der neoklassischen Umweltökonomik abzugrenzen.
Grundsätzlich kann eine erste grobe Unterscheidung zwischen neoklassicher (Umwelt)ökonomie und ökologischer Ökonomie in ihrer Betrachtungsweise der menschlichen Umwelt unternommen werden. Während erstere Denkschule ein anthropozentrisches Weltbild vertritt, in dem die Natur als Lieferant von natürlichen Ressourcen und Dienstleistungen gesehen wird, herrscht in letzterer ein ökozentrisches Verständnis vor. In diesem wird die Dominanz des Menschen über die Natur verworfen und eine Gleichberechtigung aller lebenden Wesen gefordert (Pruckner o.J.; Bartelmus 2014, S. 1f sowie 95; Constanza 1989, S1ff).
Die Wirtschaft ist in diesem Verständnis dem Gesamtsystem der Erde eingebettet und Ökologie sowie Ökonomie gleichwertig. Die Umwelt bzw. Natur besitzt einen eigenen hohen Wert. Sie ist als Basis und gleichzeitig essentieller Bestandteil des Wirtschaftens zu verstehen. Dagegen sind im Paradigma der Neoklassik der Mensch als „homo oeconomicus“ und die Natur den ökonomischen Zwecken und Zwängen untergeordnet. Sämtliche Produktionsfaktoren werden unter dem Kapitalbegriff eingeordnet. Der Mensch und seine Arbeitskraft werden als Humankapital das Ökosystem als natürliches Kapital bezeichnet (Constanza 1991 sowie Constanza et al. 2001, S. 82).
Darüber hinaus kann die ökologische Ökonomie auch als transdisziplinär beschrieben werden. Erkenntnisse aus anderen Wissenschaftsdisziplinen, wie zum Beispiel naturwissenschaftlich - physikalische Gesetze der Thermodynamik und Entropie oder auch Theorien aus den Sozialwissenschaften werden in das eigene ökonomische Paradigma eingebunden. Es geht den ökologischen Ökonomen zudem um eine holistische Erfassung komplexer Problemfelder, wie es die Realwelt in ihrem Verständnis auch erfordert. In diesem Zusammenhang kann man von einem breiten Verständnisses des Ökonomiebegriffs sprechen. An der neoklassischen Auffassung von (Umwelt)Ökonomik wird vor allem ihre einseitige Betonung eines mathematischen, insbesondere auf Gleichgewichtssystemen beruhenden Verständnisses von Ökonomie kritisch gesehen. Es kann somit von einem eher eng gefassten Ökonomiebegriff gesprochen werden (Majer 1999, S. 325; Constanza 1989; Constanza 1991 sowie Bartelmus 2014).
Die zentrale Zielsetzung der Mainstream-Ökonomie liegt in der Maximierung von Gewinn, Nutzen und Wirtschaftswachstum. Es wird auf die Regulationskraft von freien Märkten vertraut, die wiederum über die Produktion und den Konsum von Gütern und Dienstleistungen bestimmen. In der Umweltökonomik steht neben den Zielen des neoklassischen Wirtschaftsparadigmas auch die Maximierung von Wohlfahrt als Leitbild. In der Ökologischen Ökonomik steht demgegenüber ein reduziertes, ein stagnierendes oder jedenfalls ein stark verändertes Wirtschaftswachstum im Fokus. Es werden absolute biophysische Grenzen ökonomischen Wachstums konstatiert. Es geht um eine kollektive Verantwortung und Politik für die Natur. Die Zielsetzung der Ökologischen Ökonomie besteht vor allem in der Verbesserung der menschlichen Lebensqualität bei gleichzeitiger Tragfähigkeit des ökologisch-ökonomischen Systems (Gowdy 2005, S. 213 und 217; Bartelmus 2014, S. 2ff).
Umweltbelastungen werden von Mainstream-Ökonomen als externe Effekte, die nicht durch ökonomische Standardmodelle wie denen des Angebots und der Nachfrage erfasst werden können, bezeichnet. Umweltökonomen gehen davon aus, dass diese externen Umweltkosten von Akteuren ausverhandelt werden und somit budgetiert werden können. So verstanden kann es zu einer effizienten Nutzung von Umweltleistungen kommen. Ökologische Ökonomen anerkennen zwar die Wirkung von Marktanreizen auf den Lebensstil, sehen deren Wirkmächtigkeit jedoch kritisch und nicht weitgreifend genug. Es braucht ihrer Meinung nach vielmehr einen allumfassenden Wandlungsprozess des menschlichen Denkens, Wissens und Handelns. Sie plädieren in diesem Verständnis auf eine neue Umweltethik (Bartelmus 2014). Die meisten ökologischen Ökonomen lehnen darüber hinaus die Vermarktung und Bewertung der Natur durch Preise ab (Daly 1996, S. 27). Da die Grenzen des globalen Ökosystems erreicht sind soll deswegen nicht die Nutzenmaximierung der Individuen sondern die Reproduktions- und Überlebenswerte der Natur selbst über die Naturbeanspruchung bestimmen. Vereinfacht könnte man somit zusammenfassen, dass die Umweltökonomik danach fragt wie teuer die Natur ist, während die Ökologische Ökonomie die Frage stellt wie viel Natur wir brauchen (Bartelmus 2014, S. 7ff).
Im neoklassischen Paradigma wird davon ausgegangen, dass durch technischen Fortschritt Probleme wie zum Beispiel Ressourcenknappheit überwunden werden können. Weiter wird die Ansicht vertreten, dass (neue) Technologien Leistungen des Öko-Systems erbringen und somit substituieren können. (Constanza et. Al. 2001, S. 82) Ökologische Ökonomen dagegen fordern die Erhaltung von kritischem Naturkapital als Ziel und sehen die Bedeutung von Erneuerung, Sanierung, Reparatur, Entdeckung und Substitution dagegen äußerst kritisch. (Bartelmus 2014, S. 29). Auf dem gegenwärtigen Stand der Technik und des menschlichen Wissens ist dies aus ihrer Sicht derzeit auch gar nicht möglich. Zudem wird die Unersetzbarkeit von kritischem Naturkapital, wie etwa verschiedenen Spezies herausgestrichen (Constanza et al. 1991). Darüber hinaus warnen ökologische Ökonomen auch immer wieder davor,, dass Technologie für viele Umweltsünden (mit)verantwortlich ist und machen auf sogenannte Reboundeffekte aufmerksam. Damit ist gemeint, dass durch Ressourcenersparnisse auf der einen Seite, zum Beispiel Produktion sowie Konsum und somit auch Umweltbelastungen auf der anderen Seite steigen können.
Auch in Hinsicht auf den Begriff der Nachhaltigkeit können Umweltökonomik und Ökologische Ökonomie unterschieden werden. Der ökologischen Ökonomik geht es wie schon gezeigt um die volle Erhaltung des Naturkapitals. Dies kann auch als starkes Nachhaltigkeitsziel definiert werden. Umweltökonomen gehen dagegen davon aus das jede Form von Kapital, sei es jetzt künstlich produziert oder natürlich vorhanden, in monetären Werten ausgedrückt werden kann. Diesen Wert des gesamten Kapitals zu erhalten kann als Ziel schwacher Nachhaltigkeit gesehen werden. (Bartelmus 2014, S. 29)
Gemeinsam ist beiden Schulen also, dass sie Produktion und Konsum als verantwortlich für Umweltschäden anerkennen. Sie unterscheiden sich jedoch in der Auffassung was genau nachhaltig gestaltet werden soll (Natur oder Wirtschaft) und in welcher Form Nachhaltigkeit verfolgt werden sollte.
Wie schon erwähnt und nochmals zusammenfassend befürworten Vertreter der ökologischen Ökonomie einen eigenständigen Wert der Natur. Das Wirtschaftssystem ist in ihrem Verständnis der physischen Welt eingebettet. Diese wiederum setzt und besitzt endgültige Grenzen an Versorgungsleistungen durch Güter und Diensten. Da diese Grenzen entsprechend ihrer Meinung bereits überschritten wurden, müssen die natureigenen Werte des Überlebens und der Fortpflanzung über menschlichen Präferenzen und Nutzenmaximierungstendenzen gestellt werden. Da ökonomische Preisbestimmung von Naturleistungen abgelehnt wird, setzen sie um gewisse Umweltnormen und Regeln durchzusetzen auf eine neue Form von (Umwelt-)Ethik und Visionen. Es wird für eine Zügelung des Bevölkerungswachstums plädiert sowie für eine Einschränkung bzw. Veränderung der Wirtschaftstätigkeit. Umweltökonomen dagegen gehen von einer relativen Knappheit von diversen Umweltgütern und -diensten aus. Es kann in ihrem Verständnis ein Preis für Umweltexternalitäten bestimmt werden um ein Marktversagen auszugleichen und zu korrigieren.
Techniken wie Kosten-Nutzen-Analysen für die ökonomische Bewertung von Umweltleistungen sowie die Diskontierung von künftigen Umweltkosten und -nutzen zur Bestimmung ihres gegenwärtigen Wertes stehen dabei im Fokus. Es wird versucht Umweltqualität und Naturkapital in Modelle des optimalen und nachhaltigen Wirtschaftswachstums einzuführen. (Bartelmus 2014, S. 53ff).
Grundsätzlich kann in diesem Zug auch festgehalten werden, dass Umweltökonomen von einer relativen Knappheit von Umweltleistungen sprechen wogegen ökologisch orientierte Ökonomen von einer absoluten Knappheit von Naturgütern ausgehen.
Ökologische Ökonomen kritisieren in diesem Zusammenhang vor allem, dass für viele der Umweltleistungen, trotz deren Knappheit, kein Instrument wie etwa ein Marktpreis zur Verfügung steht. Werte der Natur werden ihrer Meinung nach somit nicht oder bestenfalls inkorrekt in Märkten bewertet und gehandelt. Umweltökonomen sehen in den Bemühungen der ökologischen Ökonomen und deren „Verhaltensvorschriften“ wiederum eine Beschneidung der Wahlfreiheit des Individuums und somit die Unterminierung der Grundlage ihrer Wirtschaftstheorie (Bartelmus 2014, S. 54).
In der neoklassischen Ökonomie geht es vor allem um Effizienzfragen wobei Effizienz nicht gleichzusetzen ist mit Gerechtigkeit. Verteilungsfragen werden von der Umweltökonomie somit nicht behandelt. Diese werden als nachgelagerte Verantwortung an die (Sozial-)Politik übergeben. In der ökologischen Ökonomie sind unterdessen Fragen zur (Verteilungs-)Gerechtigkeit mehr oder weniger implizit enthalten. Es werden weitreichende gesellschaftliche Veränderungen und Institutionen gefordert die über die (gerechte) Verteilung von Einkommen, Wohlstand aber auch negativen Umweltschäden bzw. Naturnutzungsrechten entscheiden. (Gowdy 2005, S.213ff).
Folgende tabellarische Gegenüberstellung soll die eben getroffenen Aussagen nochmals pointiert zusammenfassen und somit einen kompakten Überblick über die Unterschiede der beiden ökonomischen Denkschulen ermöglichen.

Abbildung 2: Abgrenzung zwischen neoklassischer Umweltökonomie und Ökologischer Ökonomie.(Quelle: eigene Darstellung in Anlehnung an Gowdy 2005, Bartelmus 2014, Constanza, 1991)
Systeme wie der Markt befinden sich nicht in einem statischen Gleichgewichtszustand, sondern sind im Verständnis der ökologischen Ökonomie evolutionär, das bedeutet sprunghaft, unbeständig, beeinflusst von Selektion/Auslese, Zufälligkeit und Einzelereignissen. Die Veränderung eines Teils des Systems bedingt die Veränderung des restlichen Systems. Aufgrund dieser Ausgangsposition ist es notwendig, Unsicherheiten und Vorsicht bei der Bewertung von Umweltauswirkungen miteinzubeziehen um die Resilienz von Ökosystemen zu erhalten (Gowdy/Erickson 2005: S. 215f). Spash (2008: S. 363) bezeichnet den Markt als soziales Konstrukt mit einer Vielzahl an Fehlern welches eben nicht selbstregulierend funktioniert. Gerade hier müssen Machtbeziehung berücksichtigt werden, da die Gestaltung der Märkte vor allem bestimmten Interessensgruppen entgegen kommt.
Die neoklassische Ökonomie orientiert sich immer noch am Modell des vollkommenen Marktes und der Grenznutzentheorie und kann nicht zur Lösung der gegenwärtigen sozialen und ökologischen Probleme beitragen bzw. verschlimmert diese sogar. Nachhaltigkeit oder die Erhaltung der Resilienz des ökologischen Systems werden ignoriert (Gowdy/Erickson 2005, S. 208, Spash 2010, S. 358f). Der Mainstream geht davon aus, dass Märkte im Pareto-Optimum die optimale Verteilung knapper Ressourcen erreichen. Weiters soll die Berücksichtigung externer Effekte bei der Preisbildung die Lösung von Umwelt- und Sozialproblemen ermöglichen. Diese Herangehensweise missachtet einerseits Fragen zu Verteilungsgerechtigkeit, ungleicher Anfangsausstattung, oder sonstigen sozialen Zielen (Gowdy/Erickson 2005, S. 211). Andererseits tritt Marktversagen oft gerade bei der Verteilung von Umweltkosten auf. Ignoriert wird beispielsweise, dass erneuerbare Ressourcen oder Ökosystemleistungen (Biodiversität, Luftqualität, Wasserqualität,…) öffentliche Güter sind, welche nicht am Markt gehandelt werden – eine Abgeltung des verursachten Schadens findet somit kaum statt. Die orthodoxe Ökonomie kennt keine absolute Begrenztheit der Ressourcen und die Substitutionsmöglichkeiten zwischen natürlichen Ressourcen und Kapital (Finanzielle Mittel, Arbeit) werden als unbegrenzt betrachtet. Fehlende (Markt-)Regulierungen und technologische Entwicklungen verschlimmern die bestehenden Probleme meist eher noch, als dass sie zu einer Lösung der Probleme führen. Zudem ist das ökologische Problem ein globales Problem, dass nicht allein auf regionaler Ebene und/oder auf Märkten gelöst werden kann (Ayres 2008, S. 284f).
In der Perspektive der ökologischen Ökonomie hat Wachstum soziale und ökologische Grenzen und führt somit zu Verteilungskonflikten bei der Ressourcennutzung. Der Verbrauch erfolgt oft auf Kosten der ärmeren Bevölkerung oder zukünftiger Generationen (Martinez-Alier 1991, S. 131). Ein grenzenloses ökonomisches Wachstum und die stetige Steigerung des Konsums sind nicht möglich innerhalb eines begrenzten ökologischen Systems (Baumgärtner 1996, S. 125, Spash 2011, S. 359). In Analogie zur Ökologie bzw. ökologischen Forschung beschreibt Contanza dies folgendermaßen: "..natural systems that 'invariably do' stop growing when they reach fundamental resource constraints. A healthy ecosystem is one that maintains a stable level. Unlimited growth is cancerous, not healthy, under this view.'' (Constanza 1989, S. 2 )
Insbesondere Wachstumsmaßstäbe wie das Bruttoinlandsprodukt werden hier kritisiert, da dieses nur Produktivitätssteigerungen im Blick hat, dabei aber Umweltzerstörung, soziale Kosten und soziale Ungleichheit ignoriert werden. Gefordert wird daher eine Entwicklung von Alternativen, welche diese Faktoren besser abbilden (Constanza et al. 2014, S. 283f), oder eine generelle Abkehr vom traditionellen Wachstumsparadigma. Hierbei wird argumentiert, dass es einen Wandel von einer quantitativen hin zu einer qualitativen Wachstumsperspektive geben muss. Eine Abkehr vom herkömmlichen Wirtschaftswachstumsparadigma meint immer eine Abkehr vom materiellen quantitativen Wachstum und hin zu einem Focus auf qualitativ orientierte Entwicklung. (Daly 1999, S. 52f)
Kritisiert wird insbesondere an der orthodoxen Ökonomie die Annahme, dass die Wirtschaft stetig und unbegrenzt wachsen könne und dabei Ungleichheit in der Gegenwart, Ungerechtigkeit gegenüber zukünftiger Generation und die Bedrohung der Artenvielfalt und des Ökosystems ignoriert werden. Weiters gehe diese auch davon aus, dass Wachstum nicht von Energie- oder Ressourcengrenzen langfristig beeinträchtigt wird, da Innovationen im Technologiebereich etwaige Probleme lösen werden (Constanza 1989, S. 2f). Hinzu kommt, dass Wirtschaftswachstum keinerlei Angaben über die Lebensqualität der Menschen machen kann. Vielmehr zeigt sich, dass ab einem bestimmten materiellen Lebensstandard die Zufriedenheit der Menschen nicht mehr zunimmt (Spash 2008, S. 359).
Der Mensch ist kein rationaler ''homo oeconomicus'', sondern seine Entscheidungen sind abhängig vom sozialen Umfeld, individuellen Prägungen und Erfahrungen, sowie bewusster Reflexion des eigenen Handelns. Menschen entscheiden auch als Teil einer sozialen Gruppe und sind soziale Wesen. Um das ökonomische Verhalten von Menschen zu verstehen, müssen ebenso Theorien miteinbezogen werden, welche beispielsweise Erwartungshaltungen und deren Zustandekommen, oder die Beeinflussung von Entscheidungen durch Nachahmungslernen sowie kulturelle Faktoren berücksichtigen. Auch Unternehmen verhalten sich nicht nur rational und profitorientiert, sondern Fairness, Strategien oder Kooperation usw. spielen ebenso eine Rolle (Gowdy/Erikson 2005, S. 214f). Menschen haben nicht nur Eigeninteressen, sondern besitzen auch soziale Interessen und die Möglichkeit Institutionen zu schaffen, die gemeinschaftliche Interessen (z. B. soziale Gerechtigkeit) wahren. Psychologische Vorgänge spielen eine wichtige Rolle und Menschen sind nicht nur nutzenmaximierende Individuen, sondern reflektieren und richten sich auch nach ethischen Standards oder sozialen Normen. Bedürfnisse werden daher nicht mehr nur als materielle Bedürfnisse wahrgenommen (Spash 2011, S. 360f).
Ethik/Moral- Debatte als Teil der Ökonomie:
Moralische Überlegungen sind notwendig und erlaubt, sowie auch eine langfristige Betrachtungsperspektive wichtig ist. Zentral ist ein institutioneller Ansatz, um eine Einbettung ökologischer Aspekte in politische und ökonomische Bereiche sicherzustellen. Wiederholt wird betont und aufgezeigt, wie wichtig und einflussreich die derzeitigen Machtbeziehungen und ökonomischen Institutionen sind bei der Gestaltung von Umweltschutzmaßnahmen und Strukturveränderungen (Martinez-Alier 1991, Kallis 2011, Daly 1999, Spash 2010). Ökologische Ökonomie ist konsumkritisch und lehnt die gegenwärtige Rolle des Besitzstrebens in der Gesellschaft ab. Diese Orientierung trägt zu sozialer Ungleichheit, Armut, Umweltverschmutzung und –zerstörung bei (Spash 2011, S. 359).
Werttheorie:
Ein zentrales Thema der ökologischen Ökonomie sind die Umweltkosten und die Frage welchen Wert Umweltschutzmaßnahmen bzw. ihre Erfolge haben. Diskutiert wird ob die Reduktion von Umweltverschmutzungen in monetären Werten ausgedrückt werden kann, oder ob dies aufgrund des Wertes des Ökosystems und seiner Leistungen für den Menschen nicht möglich ist. Ayres (2008, S. 282f) führt beispielsweise an, dass begrenzte finanzielle Mittel eine Kosten-Nutzen-Analyse notwendig machen. Manche AutorInnen betonen, dass eine solche Kosten-Nutzen-Analyse bei Umweltgütern bzw. Ökosystemdienstleistungen unter Einbeziehung verschiedenster Kriterien erfolgen sollte. Einbezogen werden müssen qualitative Faktoren wie Effektivität, Gleichheit, intergenerationale Gerechtigkeit, Nachhaltigkeit usw (Gowdy/Erickson 2005, S. 212f). Monetäre Bewertungen werden auch mit der Begründung abgelehnt, dass die Natur aus sich selbst heraus einen Eigenwert besitzt, der auf diese Weise nicht erfasst werden kann. Eine Möglichkeit die in diesem Ansatz genutzt wird, ist die Berechnung von Energiepotenzialen einer Ressource oder Stoffströmen (Hackl 1999, S.7f).
Vorsichtsprinzip und Technologie:
Aufgrund der bestehenden Unsicherheiten über die langfristigen Auswirkungen von Umweltveränderungen und eines ungehindert voranschreitenden Ressourcenverbrauchs ist eine Orientierung am Vorsichtsprinzip notwendig. Soziale bzw. wirtschaftliche Systeme müssen sich im Rahmen der ökologischen Bedingungen entwickeln. Wichtig ist dabei, eine Fokussierung auf (Pareto-)optimale (Gleichgewichts-)Zustände zu vermeiden, sondern die Analyse eines praktischen Lösungsansatzes, der für die Zielerreichung notwendig ist, muss im Mittelpunkt stehen. Versuche im kleinen Rahmen und die Diversität unterschiedlicher Zugänge bieten die Möglichkeit dieser Anforderung, um den evolutionären Eigenschaften der Systeme gerecht zu werden (Gowdy/Erickson 2005, S. 216f).
Die Frage der Knappheit natürlicher Ressourcen und deren Begegnung kann (gegenwärtig) nicht definitiv beantwortet werden und es ist ein Ziel der ökologischen Ökonomie, mehr Klarheit über die vorhandene Ressourcenbasis und den Zustand des Ökosystems zu gewinnen. Diese Unsicherheit bedingt jedoch einen vorsichtigen Umgang mit den Ressourcen und ein zurückhaltendes Vertrauen in technologische Möglichkeiten. Eine Herangehensweise wie in der orthodoxen Ökonomie, welche Wachstumsgrenzen nur als temporäres Phänomen wahrnimmt das durch Technologieentwicklungen stets aufgehoben wird, ist abzulehnen. Die Möglichkeiten von technischen Innovationen, die ökologischen Probleme zu lösen, werden kritisch gesehen. Während die neoklassische Ökonomie großen Optimismus zeigt, sieht die Ökologie dies pessimistisch und verweist auf die Gefahren eines unbegrenzten Wachstums. Wichtig ist eine vorsichtige, skeptische Sichtweise auf Technologie bei der Lösung ökologischer Probleme. Technologische Entwicklungen können zwar positive Beiträge liefern, aber die Energie- und Ressourcenproblematik alleine nicht lösen, auch aufgrund des durch Entropie verursachten irreversiblen Verbrauchs der Ressourcen (siehe weiter unten). Hinzu kommt, dass aufgrund der Komplexität der Wirkungsketten im ökologischen System langfristige Umweltauswirkungen oft nicht genau eingeschätzt werden können. Zentral für politische Maßnahmen ist die Ausrichtung nach dem Vorsichtsprinzip, um desaströse Situationen zu vermeiden (Constanza 1989, S. 2ff).
Erkenntnistheorethische Differenzen zum Mainstream:
Die Ökologische Ökonomie besitzt einen realistischen Zugang zu Erkenntnissen, erkennt aber Einschränkungen durch Komplexität und Umfang der Thematik an. Der Ausgleich wird geschaffen durch Einbindung verschiedener Wissenschaften und ihrer Methoden (Constanza 1989, S. 2). Eine problemorientierte Sichtweise ist wichtig, um Nachhaltigkeit zu erreichen und jede wissenschaftliche Disziplin kann dazu beitragen „avoid being a person with a hammer to whom everything looks like a nail“ (Constanza et al. 1991, S. 3). Die ökologische Ökonomie ist gekennzeichnet durch Interdisziplinarität, Pluralismus und Methodenreichtum. Insbesondere die Verwendung physikalischer Konzepte dient dazu, neue Einblicke zu gewinnen, aber nicht als Reduzierung des Sozialen auf theoretische/formalistische Größen (Martinez-Alier 1991, S. 120, Spash 2011, S. 356). Eine rein physikalische Betrachtungsweise würde der Komplexität der Probleme nicht gerecht, ermöglicht aber beispielsweise eine Langzeitperspektive oder die Definition ökonomischer Grenzen. Konzepte wie jenes der Entropie ermöglichen Probleme sowie Lösungsansätze zu erkennen (Baumgärtner 1996, S. 129).
Die ökologische Ökonomie hat sich im Sinne einer modernen Bewegung Ende der 1980er etabliert. Ausgehend von gegenwärtigen Umweltkrisen (Beispiele hierfür sind: Verlust der Artenvielfalt, Luft-, Wasser- und Bodenverschmutzung, zunehmende Wüstenbildung, Verlust von Waldfläche usw..) mit der sich der der neoklassische Mainstream (wenn überhaupt) nur am Rande auseinandersetzte (vgl. Spash 2011: 341), entsteht das Bedürfnis nach einer neuen Sichtweise der Ökonomie auf Umweltprobleme: "serious attention to environmental reality leads to the need for a totally new way of thinking based in political economy and interdisciplinary learning"(ebd.: 343). Abbildung 2 zeigt einen groben Überblick über die Entstehungsgeschichte der ökologischen Ökonomie.

Abbildung 3: grober Überblick über die Entstehung der ökologischen Ökonomie.(Quelle: eigene Darstellung in Anlehnung an Ayres 2008; Spash 2011; Costanza et al. 1991)
Betrachtet man das Zeitalter der Moderne aus einem wirtschaftsgeschichtlichen Blickwinkel, also etwa zu Beginn des 18. Jahrhunderts, so werden erste Wurzeln innerhalb der Paradigmen der Physiokratie (Boden als ''die'' zentrale ökonomische Ressource) und der klassischen Ökonomie sichtbar, die den Ursprung der modernen ökologischen Ökonomie begründen. (vgl. Spash 2011: 345; Ayres 2008: 281) Die bereits breite Palette wissenschaftlicher Auseinandersetzungen beinhaltet Arbeiten von Ökonomen wie
(vgl. Spash 2011: 345; Ayres 2008: 281)
Diese Autoren setzten sich bereits direkt oder indirekt mit Thematiken auseinander, die sich später als inhaltliche Gegenstände des ökologischen Paradigmas entwickeln werden.
Die ökologische Ökonomie lehnt sich des Weiteren und (wie bereits im Namen ersichtlich ist) am Weltbild der konventionellen Ökologie an (vgl. Costanza et al. 1991: 3ff). Dieses Orientierung äußert sich durch folgende Prinzipien (vgl. ebd.):
Zudem lässt sich eine erste explizite Genese dieses Paradigmas in den 1960er und 1970er Jahren des letzten Jahrhunderts beobachten. Diese geht mit der Entwicklung des sogenannten Environmentalism (zu deutsch: Umweltschutz) einher, eine Bewegung die sich durch die Entstehung eines gesellschaftlich breit getragenen Umweltbewusstseins entwickeln kann. Populäre Beispiele stellen hierbei die Hippie Bewegung oder die Entstehung global agierender NGO's wie Greenpeace dar. (vgl. Spash 2011: 345–346) Diese Zeit der ökologischen Bewusstseinsbildung ist auch gekennzeichnet von einer Reihe außerordentlicher Ereignisse wie z.B. die Ölkrisen der 1970er Jahre mit denen einmal mehr die Problematik der Abhängigkeit von endlichen Energieressourcen in den Mittelpunkt ökonomischer Debatten gerückt wurde. Oder auch Umweltkatastrophen, die einmal mehr die real existierende Gefahr der Bedrohung des menschlichen Lebens darstellten: Die Verwendung des Pflanzenschutzmittels DDT und das damit einhergehende Auftreten von Fehl- und Missgeburten oder die zahlreichen Atombombentests während der Ära des kalten Krieges und die damit einhergehende Kontamination der Nahrungskette sind hier zu nennen. Die aufkommende und rasch aufstrebende zivile Nuklearindustrie zur Energieerzeugung provozierte weitere ökologischen Bedenken, nicht zu Unrecht, wie sich später leider herausstellen wird: den traurigen Höhepunkt des späten 20. Jahrhunderts stellt hierbei die Reaktorkatastrophe von Tschernobyl (1986) und die im 21. Jahrhundert jüngst geschehene Reaktorkatastrophe von Fukushima (2011) dar. Ein weiterer Aspekt, der einen Einfluss auf das allgemeine Umweltbewusstsein ausübte, stellte die entdeckte Tatsache dar, das bestimmte Formen von Umweltverschmutzungen wie Schwefel- und Stickoxid Emissionen (durch die Verbrennung von Kohle in Kraftwerken) oder die Emission von Fluorchlorkohlenwasserstoffen (FCKW) weiträumige globale Umweltschäden zur Folge haben (vgl. ebd.: 347–348). Insgesamt lässt sich innerhalb dieses Zeitraumes festhalten: "In a few decades pollution had moved from being regarded as localized smog from domestic fires to international and global with numerous sources and seriously threatening consequences - including genetic mutation and irresversiblke damage to life-supporting ecosystems and their functioning" (ebd.: 348).
In weitere Folge entstand als Reaktion auf diese Umweltprobleme die Disziplin der Umweltökonomik (Environmental Economics), die wirtschaftliches Wachstum im Lichte von immerwährender Ressourcenausbeutung und Umweltverschmutzung als Irrweg für die Entwicklung der Menschheit betrachtete. Ursprünglich als innovative, progressive Denkrichtung mit revolutionären Charakter gedacht, stellte sich jedoch bald heraus, dass die Umweltökonomik weitestgehend im Rahmen des orthodoxen Mainstreams "gefangen" blieb (vgl. ebd.): "Any serious challenge by such key figures of the time that might have been posed to orthodox economic methodology'' [..] ''was muted. Indeed, besides some passing rhetorical comments, time was mostly devoted to developing mainstream economic thought and applying this to environmental issues." (ebd.: 349)
Die sich daraus abzeichnenden Konflikte zwischen VertreterInnen des Mainstreams und dessen KritikerInnen führen zur Entstehung eines neuen Paradigmas, der ökologischen Ökonomie (vgl. ebd.: 351). Einer der berühmtesten Vertreter dieser Disziplin ist Nicholas Georgescu-Roegen der mit seinem 1971 verfassten Werk "The Entropy Law and the Economic Process" begründet, dass wirtschaftliches Wachstum auf lange Sicht gesehen nicht möglich sei, denn der wirtschaftliche Prozess unterliegt ebenso wie alles menschliche Handeln den Gesetzen der Thermodynamik (siehe hierzu weiter unten). Als weitere wichtige Vertreter dieser ersten Ausformung des ökologischen Paradigmas sind Hermann Daly und W.K. Kapp zu nennen, die in ihren Arbeiten ebenfalls starke Kritik am Mainstream üben (vgl. ebd.).
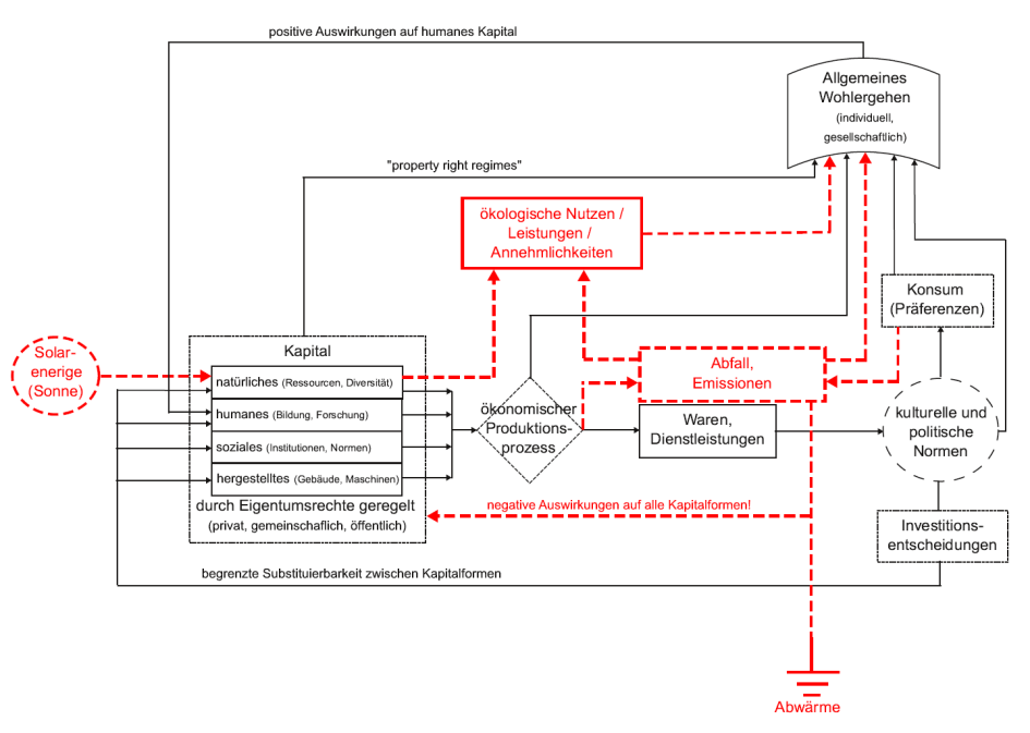
Die ökologische Ökonomie plädiert, wie bereits in der Einleitung dargestellt, für eine ganzheitliche Betrachtungsweise von ökonomischem, sozialem und Ökosystem da letztere letztendlich die Basis für alle anderen Systeme darstellt und deshalb im Zuge ökonomischer Überlegungen mit einbezogen werden sollte. Dieses Plädoyer resultiert in der Entwicklung einer "erweiterten" Kreislauftheorie der Ökonomie, die im Gegensatz zum konventionellen Mainstream Modell die Gegebenheiten der Welt realistischer abbilden soll. Abbildung 4 skizziert die Wesentlichen Bestandteile dieses "Expanded Model of the Ecological Economic System" (Costanza 2004: 238). Die rot eingezeichneten Elemente dieses Modells stellen hierbei im Vergleich zum konventionellen Modell hinsichtlich Kreislaufdenken die wesentlichen Erweiterungen dar.

Abbildung 4: Das erweiterte Kreislaufmodell der ökologischen Ökonomie(Quelle: eigene Darstellung in Anlehnung an Costanza 2004: 238)
Eine zentrale Erweiterung stellt wohl jene dar, das sowohl während des ökonomischen Produktionsprozesses als auf während des Konsums von Produkten und Dienstleitungen Abfälle in stofflicher (Müll) und energetischer Form (Emissionen) anfallen, die negative Auswirkungen sowohl auf sämtliche Formen des Kapitals (natürliches, humanes, soziales und das klassische "hergestellte" Kapital) als auch auf das allgemeine Wohlergehen der Menschen hat (vgl. Costanza 2004: 240-241).
Um es mit einer beschaulichen Metapher von Daly (1999: 254) auszudrücken: Wenn der Geldkreislauf dem Blutkreislauf des Menschen entspricht, so wird im erweiterten Modell durch die Berücksichtigung von Abfällen während des Produktionsprozesses ein "ökonomischer" Verdauungstrakt eingeführt. (Dieser wird im konventionellen Modell vollständig ausgeblendet.)
Dass diese "organische" Ergänzung das erweiterte Modell realistischer erscheinen lässt, ist wohl nicht zuletzt auch aufgrund der in der Alltagswelt eindeutig beobachtbaren Tatschen offensichtlich (ein dramatisches Beispiel stellen die riesigen Plastikinseln dar, die mittlerweile in den großen Ozeanen des Planeten zu finden sind - siehe hierzu die Website der NGO "5Gyres" (http://5gyres.org/)
Die besondere Berücksichtigung des natürlichen Kapitals stellt eine weitere wesentliche Änderung zum konventionellen Kreislaufmodell dar. Anstelle des Produktionsfaktors Land treten nun gesamtheitliche ökologische Ökosysteme, Rohstoffvorkommen sowie sämtliche Aspekte der natürlichen Umwelt (vgl. Costanza 2004: 240). Natürliches Kapital trägt hierbei nicht nur zu Produktion von marktfähigen Gütern und Dienstleistungen bei – "[i]t also produces ecological services and amenities that directly contribute to human welfare without ever passing through markets" (ebd.).
Neben der erweiterten Kreislauftheorie stellt in diesem Zusammenhang auch die Frage der Substituierbarkeit von Produktionsfaktoren einen wesentlichen Unterschied zum konventionellen Modell dar (vgl. Costanza 2004: 240). Während im neoklassischen Mainstream natürliche Ressourcen durch Teil- und Substituierbarkeit (einerseits von verschiedenen Produktionsfaktoren, andererseits von Konsumgütern, ausgedrückt durch Nutzenfunktionen) gekennzeichnet sind, stellt natürliches Kapital im Sinne des erweiterten Modells eine einzigartige und nicht substituierbare Größe dar (vgl. Hackl 1999: 9). Diese holistische Sichtweise lässt sich folgendermaßen ausdrücken:
"Jeder Teil eines Ökosystems ist für das Ganze ein wichtiger Bestandteil. Reduziert man das Ganze um diesen Teil, so gehen wesentliche Funktionen des Ganzen irreversibel verloren, da im Normalfall kein anderes Gut existiert, das dieselben Funktionen übernehmen könnte. Eingriffe in das biologische Gleichgewicht können ungewisse und zum Teil dramatische Folgen haben." (Hackl 1999: 9)
Schließlich stellt die Berücksichtigung der Sonne als Energiequelle ebenfalls eine zentrale Neuerung dar. Die Sonne stellt hierbei einen zentralen Einflussfaktor hinsichtlich der Entwicklung des natürlichen Kapitals dar: "Natural capital captures solar energy and behaves as an autonomous complex system. The model conforms to the basic laws of thermodynamics''[..]" (Costanza 2004: 240). (In diesem Zusammenhang ist ebenfalls das Entropie-Konzept von zentraler Bedeutung, auf dieses wir weiter unten genauer eingegangen.)
Eine weitere wichtige Komponente die für das theoretische Gebäude der ökologischen Ökonomie bedeutsam ist, ist das Problem der Ressourcenknappheit. Die ökologische Ökonomie vertritt im Wesentlichen die Hypothese der absoluten Ressourcenknappheit. Auch diese basiert auf dem noch grundlegenderen Konzept der Entropie (siehe weiter unten) – An dieser Stelle soll nur so viel gesagt werden: Die ökologische Ökonomie basiert auf der Prämisse das "[j]'ede Inanspruchnahme von Ressourcen im Sinne ökonomischen Handelns durch den Menschen [..] zu einem gänzlichen oder teilweisen Verlust von Ressourcen [führt]" (Hackl 1999: 5).
Während diese Feststellung in Bezug auf fossile Energieträger (Erdöhl, Kohle, etc..) wohl einleuchtend ist, so kann diese im Falle bioenergetischer Ressourcen nicht eindeutig bejaht werden. Denn bioenergetische Ressourcen entstehen durch Sonnenergie und die Sonne kann, da sie noch einige Milliarden Jahre zur Verfügung stehen wird, zumindest aus anthropozentrischer Sicht als unendliche Energie- und somit Ressourcenquelle betrachtet werden (vgl. Hackl 1999: 6; Daly 1999: 50). Nichtsdestotrotz, dies stellt keinen Grund dar, die Hypothese der absoluten Ressourcenknappheit zu verwerfen:
"Die Sonne besitzt einen Überfluss an Vorräten, jedoch ist ihr Fluß begrenzt. Die Quellen auf der Erde haben einen beschränkten Vorrat, können aber (zeitweilig) in beliebigem Maße verbraucht werden." (Daly 1999: 50)
Daraus folgt das eigentliche zentrale Problem der Gegenwart:
"Bäuerliche Gesellschaften zehrten vom Fluß der Sonnenenergie, welcher im Überfluss vorhanden ist, die Industriegesellschaften sind von enormen Mengen der beschränkten Vorräte auf der Erde abhängig geworden." (ebd.)
In diesem Zusammenhang muss auch der Aspekt des Recycling erwähnt werden: Aus einem praktischen Alltagsverständnis heraus mag es wohl einleuchtend klingen, dass Ressourcen durch Recycling niemals zur Gänze wiedergewonnen werden können – primär aufgrund der Tatsache dass das Recyclingpotential noch bei weitem nicht ausgeschöpft ist. Im Jahr 2010 betrug die Recycling Rate für Siedlungsabfälle innerhalb der europäischen Union lediglich 35% (vgl. Europäische Umweltagentur o.J.: online) Es werden somit bei weitem nicht alle recyclingfähigen Produkte dem Recyclingprozess zugeführt.
Tatsächlich ist hundertprozentiges Recycling theoretisch möglich, praktisch aber sehr schwer umzusetzen – Hier sei ebenfalls wieder auf das Entropie-Gesetz verwiesen, das nun im nächsten Abschnitt ausführlich behandelt werden soll.
"the economic process is entropic in all its material fibers" (Georgescu-Roegen 1986: 3)
Entropie ist ein Maß für die Irreversibilität, die bei der Transformation von Energie oder Materie entsteht. Sie kommt in jedem Prozess, bei jeglicher menschlichen Aktivität zum Tragen. Da sie aber vor allem bei der Gewinnung und wirtschaftlichen Nutzung von Ressourcen und dessen Auswirkungen auf die Umwelt (durch Produktion und Konsum) von entscheidender Bedeutung ist (Es handelt sich bei diesen Prozessen immer um Transformation von Energie und/oder Materie) wird Entropie deshalb als "basic variable for ecological economics" erachtet. Sie stellt somit ein zentrales Werkzeug dar, mit der die Ökonomie mit Ökologie bzw. ökologischen Fragen verflochten werden kann (vgl. Baumgärtner 1996a: 95).
Hierbei ist festzuhalten, dass das Konzept der Entropie eine phänomenologische Bedeutung hat (vgl. Georgescu-Roegen 1986: 3) d.h. unmittelbar gegebene Erscheinungen (Phänomene) als solche sind für den Erkenntnisgewinn entscheidend: "Das Phänomen, die Erscheinung, wird dabei als die betreffende Sache selbst verstanden, also nicht im traditionellen Sinne gedeutet." (Blume o.J.: online; siehe auch den Wikipedia Eintrag zu Phänomenologie)
Um zu einem korrekten Verständnis des Entropie-Begriffs und dessen Bedeutung für den ökonomischen Prozess zu gelangen, führt Georgescu-Roegen als erste notwendige Voraussetzung die anthropomorphische (also auf den Menschen bezogene) Unterscheidung zwischen verfügbarer und nicht verfügbarer Energie an (Georgescu-Roegen 1986: 3). Die Kombination dieser Feststellung mit zwei spezifischen Schlussfolgerungen aus den Gesetzen der Thermodynamik, nämlich
führt zu einer Definition von Entropie "as an index of the amount of available energy relative to the absolute temperature of the coresponding isolated system" (Georgescu-Roegen 1986: 4), genauer gesagt das Verhältnis von nicht verfügbarer Energie und Temperatur. Wichtig ist hierbei, dass ein isoliertes System bedeutet, dass weder ein Austausch von Energie noch von Materie mit einem angrenzenden "äußeren" System stattfinden kann. Diese Bedingungen treffen im Wesentlichen nur auf ein System zu, nämlich dem gesamten Universum. Die Entropie nimmt in einem isolierten System somit stetig zu und niemals ab (und daher sinkt das Ausmaß der verfügbaren Energie stetig gegen Null) (vgl. ebd.). Dieser Entwicklung in eine Richtung weist auf einen weiteren wichtigen Aspekt hin, nämlich "that 'increase' and 'decrease' refer to the direction of time as is represented by the stream of human consciousness" (ebd.). Das Entropiegesetz ermöglicht somit einen zentralen Beitrag zur Definition der Kategorie Zeit, genauer gesagt der "Flussrichtung" der Zeit. In diesem Zusammenhang wird auch die Metapher vom "Zeit-Pfeil" ("time-arrow") verwendet (vgl. Georgescu-Roegen 1986: 4, der sich folgendermaßen bestimmen und darstellen lässt:

Abbildung 5: Das Entropiegesetz und der "First Arrow of Time".(Quelle: eigene Darstellung)
Dieses theoretische Konstrukt gilt, wie bereits oben beschrieben, nur unter der Prämisse dass das hierbei betrachtete System isoliert ist. Die Systeme die der menschlichen Erfahrung zugänglich sind, sind jedoch geschlossen oder offen. In einem geschlossenen System kann Energie, jedoch keine Materie mit einer "Aussenwelt" ausgetauscht werden. In offenen Systemen können sowohl Energie als auch Materie die Systemgrenzen überschreiten. (vgl. Georgescu-Roegen 1986: 4; Baumgärtner 1996a: 95) Abbildung 6 bietet einen Darstellung dieser Systemgrenzen mit den jeweils möglichen Material und Energieflüssen in unserer real existierenden Welt:

Abbildung 6: Die Systemgrenzen und die jeweiligen Energie- und Materialflüsse innerhalb des Universums(Quelle: Baumgärtner 1996b: 120)
Die wissenschaftliche Debatte über das Entropie-Gesetz und dessen Relevanz für die Ökonomie ist gekennzeichnet von vielen Kontroversen und Missverständnissen. Dies liegt nicht zuletzt daran dass es sich hierbei primär um ein physikalisches Phänomen handelt, dessen korrekte Interpretation bzw. Implementierung in die ökonomische Disziplin umfangreiches Fachwissen sowohl in Physik als auch in Ökonomie voraussetzt (vgl. Baumgärtner 1996b: 115). Ein Beispiel für eine solche innerdisziplinäre Debatte stellt das von Georgescu-Roegen (1986) aufgestellte vierte Gesetz der Thermodynamik dar: Gemäß diesem muss das Entropie-Gesetz nicht nur für Energie sondern auch für Materie angewendet werden. Durch das Phänomen der Reibung existiere Materie ebenfalls wie Energie in einer (wiederum für den Menschen) verfügbaren und in einer nicht verfügbaren Form (vgl. Georgescu-Roegen 1986: 7). "Matter, just like energy, dissipates into dust, as is best illustrated by rust, by wear and tear of motors of automobile tires.'' (ebd.) Demnach kann auch nur jene Materie einem Recycling-Prozess zugeführt werden, die für den Menschen in einer verfügbaren Form vorhanden ist. (vgl. Georgescu-Roegen 1986: 7–8) Daher gelte: "The point is that both available energy and available matter are irrevocably degraded into unavailable states [...] Perpetual motion of the third kind is impossible" (ebd.: 7).
Diese Feststellung wird jedoch nicht kritiklos hingenommen: "This postulate [das vierte Gesetz der Thermodynamik, Anm. d. Verf.] has repeatedly been criticised, since it is evident that G-R argues purely by analogy with the Second Law for isolated systems." (Baumgärtner 1996b: 118) Das vierte Gesetz widerspreche demnach dem zweiten Gesetz, außerdem konnte durch empirische Studien über biologische Systeme das Gegenteil gezeigt werden: Die Biosphäre stellt demnach ein geschlossenes System dar, in der Materie vollständig durch den Prozess der Photosynthese einem vollständigen Recycling Prozess unterzogen werden kann. (vgl. ebd.; siehe hierzu auch Bianciardi et al 1993).
"Indeed, [Georgescu-Roegens] statement is important in the context of the Second Law without introducing a Fourth Law. ... Complete recycling is physically possible if a sufficient amount of energy is available. The problem is that such expenditure of energy would involve a tremendous increase in the entropy of the environment, which would not be sustainable for the biosphere'' (Bianciardi et al 1993: 5 zitiert nach Baumgärtner 1996b: 119)
Ein weiterer Aspekt der in der wissenschaftlichen Debatte zu vielen Missverständnissen und Fehlinterpretationen geführt hat, betrifft die Frage der Systemgrenzen und deren korrekter Spezifizierung im ökonomischen Kontext. (vgl. Baumgärtner 1996b: 119)Die zentrale Frage ist hierbei immer "where', at 'what point in time' and 'of what type' are the system boundaries" (ebd.) Wie bereits oben in Abbildung 6 dargestellt, kann die Ökonomie als offenes System betrachtet werden. Im Zuge des Produktionsprozesses wird Energie und Materie (Ressourcen) als Inputs von außerhalb der Systemgrenzen bezogen. Anders formuliert, kann die Ökonomie auch als offenes "Subsystem" dass innerhalb des größeren Systems Erde existiert, bezeichnet werden. Die Erde selbst (oder auch die Biosphere) lässt sich weitestgehend als geschlossenes System betrachten, da nur Energieflüsse (z.B. durch die Sonne) die Systemgrenzen überschreiten können (vgl. Baumgärtner 1996b: 119). Existierende Materialflüsse (z.b. der Eintritt von Meteoriten in die Atmosphäre) werden hier als vernachlässigbar betrachtet.
Wie bereits oben erwähnt gilt das zweite Gesetz der Thermodynamik (Die Entropie nimmt stetig zu und niemals ab) nur unter der Prämisse, dass das betrachtete System ein isoliertes ist. Sowohl in offenen als auch in geschlossenen Systemen kann die Entropie sehr wohl auch abnehmen. Dies lässt sich formal folgendermaßen darstellen (vgl. Georgescu-Roegen 1986: 5):
ΔS = ΔSe + ΔSi (innerhalb eines bestimmten Zeitraumes)
ΔS ist hierbei die gesamte Änderung der Entropie innerhalb eines Systems (egal ob isoliert, geschlossen oder offen), ΔSe ist der Nettobetrag der importierten Entropie mit der Systemaussenwelt und ΔSi der Zuwachs an Entropie innerhalb des Systems (in diesem Zeitraum). Dieses Faktum wird oftmals von VertreterInnen des Mainstreams als Kritik ins Feld geführt, die daraus die Schlussfolgerung ableiten, dass Entropie-Gesetz sei irrelevant für die Ökonomie. Was jedoch oftmals übersehen wird: ΔS kann zwar ein negatives Vorzeichen besitzen (eine Abnahme der Entropie), dies kann aber ausschließlich nur durch einen Import von negativer Netto-Entropie (ΔSe) von außen geschehen, die die Zunahme an Entropie innerhalb des Systems (ΔSi) betragsmäßig übersteigt. Das elementare Kernstück des Entropie-Gesetzes ist nämlich der Ausdruck folgender Unmöglichkeit: ΔSi kann niemals negativ sein. Anders ausgedrückt: Das Entropie-Gesetz besagt das ΔSi ≥ 0 sein muss. (vgl. Georgescu-Roegen 1986: 5). "[...]'entropic degradation goes on in absolutely all systems'' (ebd.). Weiters geht jede Abnahme der Entropie innerhalb eines Sub-Systems mit der Erhöhung der gesamten Entropie des übergeordneten Systems einher (vgl. Baumgärtner 1996b: 120–121)
Das Entropie-Konzept und dessen mögliche Implikationen für die ökologische Ökonomie
Zusammenfassend lässt sich an dieser Stelle sagen: Das Entropie Gesetz sagt somit nichts über Möglichkeiten sondern über Unmöglichkeiten aus. Es kann auch nicht wirklich zur Lösung konkreter (ökonomischer) Probleme beitragen - aber "it contributes to the biophysical foundations of economics at large and ecological economics in particular" (Baumgärtner 1996b: 116)
Die wesentlichsten Implikationen, die sich für das Paradigma der ökologischen Ökonomie aus dem Entropie-Konzept ableiten lassen sind:
Bleibe auf dem Laufenden!
Abboniere unser automatisches Content Newsletter, um keine neuen Beiträge mehr zu veerpassen! Außerdem kannst du den Newsletter des Netzwerk Plurale Ökonomik abbonieren.
Ausgehend von den hier dargestellten Theorien und Hypothesen, die charakteristisch für die ökologische Ökonomie sind, lassen sich innerhalb dieses Paradigmas im Wesentlichen drei verschiedene Wirtschaftsmodelle ableiten. Hierbei kann die Rolle, die ökonomisches Wachstum in den jeweiligen Modellen spielt, als zentrales Unterscheidungsmerkmal betrachtet werden. Aus dem jeweiligen Modellverständnis von Wachstum lässt sich wiederum eine inhaltliche bzw. theoretische Nähe (bzw. Ferne) zum neoklassischen Mainstream feststellen. Die Ausgangsfrage die sich stellt lautet: Ist ökonomisches Wachstum auf lange Sicht möglich bzw. wünschenswert? Im Folgenden werden drei verschiedene Antworten auf diese Frage geliefert, die, so unterschiedlich sie auch sein mögen, innerhalb des gleichen Paradigmas zu verorten sind.
Das Decoupling-Modell (zu deutsch: Entkoppelung) basiert auf der Annahme das ökonomisches Wachstum vom Ressourcenverbrauch (resource decoupling) und dessen Auswirkungen auf die Umwelt (impact decoupling) entkoppelt werden kann. (vgl. International Resource Panel 2011a: 1)

Abbildung 7: Das Decoupling Konzept (Quelle: International Resource Panel 2011a: 8)
Dieses Modell kann hinsichtlich der Wachstumsfrage als das optimistischste von allen drei Varianten bezeichnet werden (und deshalb dem Mainstream am nächsten stehend). Demnach ist wirtschaftliches Wachstum nicht nur möglich, sondern auch notwendig:
"Decoupling at its simplest is reducing the amount of resources such as water or fossil fuels used to produce economic growth and delinking economic development from environmental deterioration. For it is clear in a world of nearly seven billion people, climbing to around nine billion in 40 years time that growth is needed to lift people out of poverty and to generate employment for the soon to be two billion people either unemployed or underemployed. But this must be growth that prizes far more efficient resource management over mining the very assets that underpin livelihoods and our economic opportunities in the first place." (International Resource Panel 2011b: 4)
Das Problem stelle demnach nicht das Wachstum selbst dar, sondern dessen Verknüpfung mit dem Ressourcenverbrauch (und dessen negativen Auswirkungen auf die Ökosysteme) der durch steigendes Bevölkerungswachstum (vor allem in den wirtschaftlich aufstrebenden Schwellenländern) noch weiter ansteigen wird. Um deshalb dem globalen Problem der Ressourcenknappheit entgegnen zu können wir den entwickelten Ländern eine besondere Verantwortung zugeschrieben (vgl. Ayres 2008: 287-288), denn "stabilization at the global level can only be achieved by sharp 'reductions' in the consumption of materials in the industrialized West" (ebd.: 288). Abbildung 8 zeigt das globale Konsummuster, das zur Erreichung dieses Ziels als notwendig erachtet wird:

Abbildung 8: Darstellung des im Sinne des Decoupling Konzepts als notwendig erachtete Wandel der globalen Konsummuster. (Quelle: Ayres 2008: 289)
Wie bereits oben angedeutet, steht jedoch das Ziel der signifikanten Senkung des Ressourcenverbrauchs im Widerspruch zum Ziel, ökonomisches Wachstums aufrechtzuerhalten "because economic activity is based on material foundation" (ebd.: 290). Daher plädieren Autoren wie Ayres (2008) den Fokus im ökonomischen Prozess stärker auf die Erhöhung der Ressourcenproduktivität zu richten. Ressourcenproduktivität bezieht sich hierbei auf den Grad der Effektivität mit der Ressourcen im Produktionsprozess verwendet werden (vgl. OECD 2008: 35) Ein Weg die Ressourcenproduktivität zu erhöhen, stellt hierbei eine verstärkte Verlagerung weg von einer ressourcenbasierten Güterproduktion hin zu einer (maximal möglichen) Dienstleistungsorientierung des ökonomischen Prozesses:
"In effect, goods must be converted as much as possible into services, and services must be delivered with the minimum possible requirement for material and energy inputs." (Ayres 2008: 291)
In diesem Zusammenhang wird auch der Begriff der "spaceship" oder "zero-emissions" Ökonomie verwendet "inasmuch as it is an economy in which all materials that are intrinsically scarce must be recovered, repaired, reused, remanufactured or – as a last resort – recycled'" (ebd.). Abbildung 9 skizziert die möglichen Entwicklungsstufen hin zu einer solchen spaceship-economy, die auf der letzten Stufe (= maximum efficiency of service delivery) als reine Dienstleistungsökonomie betrachtet werden kann (vgl ebd.).

Abbildung 9: Die Entwicklung hin zu einer "spaceship-economy". (Quelle: Ayres 2008: 291)
Eine perfekte spaceship-economy hätte dann einen nahezu geschlossenen Materialkreislauf - mit dem Preis einer enormen Steigerung der Energieintensität, die eine solche Kreislaufwirtschaft benötigen würde. Die Frage ob regenerierbare Ökoenergiequellen in diesem Ausmaß derzeit erschlossen werden können, kann und soll hier nicht beantwortet werden. Autoren wie Ayres und Frankl (1998) vertreten die Möglichkeit einer auf Solarenergie und Wasserstoff (als Substitut für Erdöl) basierenden Kreislaufwirtschaft. Ayres (2008) zieht Möglichkeiten in Betracht die zum jetzigen Zeitpunkt mehr futuristisch als realistisch klingen: "Nuclear fusion power, or photovoltaic power generated on the moon and sent to earth by microwave could add significantly to current options." (Ayres 2008: 291)
Damit eine reine "service economy" mit ökonomischem Wachstum vereinbar wird, bedarf es einer "new growth engine" die nicht mehr auf einer Nachfrage nach Produkten sondern auf einer Nachfrage nach Dienstleistungen basiert. (vgl. ebd.: 292) Abbildung 10 zeigt die Wesentlichen Elemente dieser "neuen Wachstumsmaschine":

Abbildung 10: Die "neue Wachstumsmaschine" (new growth engine). (Quelle: Ayres 2008: 293)
Ausgehend von der Annahme, das ökonomisches Wachstum eine Reallokation des natürlichen Kapitals von der Tier- und Pflanzenwelt hin zur menschlichen ökonomischen Sphäre verursacht wird von manchen VertreterInnen innerhalb der ökologischen Ökonomie das Modell einer steady-state economy propagiert (Czech & Daly 2004: 598). Dieser Allokationskonflikt lässt sich folgendermaßen darstellen:

Abbildung 11: Der fundamentale Allokationskonflikt zwischen ökonmischem Wachstum und Erhalt der Arten- und Pflanzenvielfalt (Wildlife).(Quelle: Czech & Daly 2004: 599)
Hierbei könnte technologischer Fortschritt sogar das Gegenteil von dem bewirken was viele Mainstream ÖkonomInnen behaupten: Er könnten diesen Konflikt zwischen ökonomischem Wachstum und Artenvielfalt nicht nur nicht lösen sondern sogar verschärfen, weil "technological progress expands the breadth of the human niche..." (Czech & Daly 2004: 598) Im Folgenden werden nun drei zentrale Merkmale die charakteristisch für das Modell einer steady-state economy sind, dargestellt (vgl. ebd.: 598–605):
1. Stable Size
Wie schon bereits der Name impliziert, besitzt eine steady-state ("stationäre Zustand") economy eine stabile Größe. Folglich gibt es (freilich auf lange Sicht gesehen) weder wirtschaftliches Wachstum noch Rezession. Voraussetzung ist hierbei eine konstante Bevölkerungszahl und ein konstanter Kapitalstock, mit denen ein konstanter "Durchsatz" (throughput) von Energie und Material zur Produktion von Gütern und Dienstleistungen bewerkstelligt wird.
2. Maximum Size
"[..]consistent with the ecological principle of carrying capacity [..] there is a maximum size at which a steady state economy may exist." (Czech & Daly 2004: 599) Eine steady-state economy hat demnach eine maximale Größe die sich aus der ökologischen Tragfähigkeit (carrying capacity) der Erde ergibt. In diesem Sinne stellt auch die ökologische Aufnahmekapazität für Umweltverschmutzungen ein Grenze ökonomischen Handelns dar. Denn jede Überschreitung dieser hat eine Reduktion der langfristigen ökologischen Tragfähigkeit zu Folge.
Die Frage, welche konkrete Größe eine steady-state economy haben kann (oder soll) ist jedoch philosophischer Natur: "Czech & Daly] suggest a different question: How much wildlife should be conserved? Presumably many members of TWS [The Wildlife Society; Anm.d.Verf.] would answer, 'As much as possible of what is left.' This gives us the answer to the original question because conserving as much as possible of the remaining wildlife requires the establishment of a steady state economy as soon as possible and as close to the current size as possible." (ebd.: 603)
Umgekehrt konstatieren die Autoren, dass nur große und wohlhabende Nationen die Möglichkeit haben werden, eine steady state economy ohne größere Verluste eines gewünschten Lebensstandards aufzubauen. Für kleine (aber wohlhabende) Nationen bestünde die Gefahr, die im Falle einer Transition benötigte Autarkie und Wehrhaftigkeit aufgrund des globalen ökonomischen und politischen Drucks nicht zustande zu bringen.
3. Die Metaphern aus der Biologie: K-Selection und r-Selection
Als weiteres wichtiges Merkmal, welches das Modell einer steady state economy charakterisiert, ist die metaphorische Verwendung eines Begriffspaares aus der Fortpflanzungsbiologie, nämlich die sogenannte K-Selektion und r-Selektion (oder auch K- und r- Strategien). Eine K-Strategie bezeichnet demnach eine "Anpassungsstrategie an langfristig konstante Umweltbedingungen, bei der nur wenige Nachkommen produziert werden, in die viel investiert wird und die daher eine hohe Überlebensfähigkeit haben." (Spektrum.de 2001a: online) Daraus resultiert eine relativ konstante Populationsgröße nahe der Kapazitätsgrenze (deshalb die Bezeichnung "K") des jeweiligen Lebensraums. Eine r-Strategie hingegen ist durch relativ exzessive Vermehrung einer Population mit einer relativ niedrigen Überlebensfähigkeit gekennzeichnet. Aufgrund der Überschreitung der Lebensraumkapazität findet eine Dezimierung dieser Population auf wenige Nachkommen statt. Klassische Beispiele von Arten, die r-Strategien anwenden sind Mikroorganismen, Parasiten oder Mäuse. (vgl. ebd 2001b.: online) Ein berühmter Vertreter der K-Strategen: der Mensch.
Vor diesem Hintergrund wird einer steady state economy nun eine Ähnlichkeit mit einer "population of a K-selected animal species" (Czech & Daly 2004: 600) zugeschrieben. Im Gegensatz zur mainstream economy vermeidet eine steady state economy "the fate of the r-selected species that exceeds'[capacity] K and crashes, damaging its environment in the process and compromising the prospects of its progeny.'' (ebd.) Dieses Konzept wird somit auch für die Produktion von Gütern in einer steady state economy wie z.B. Autos angewandt. Ziel wäre demnach eine den Kapazitäten zuträgliche Produktion von wenigen aber hochqualitativen Automobilen mit einer langen Lebensdauer.
"Sustainable degrowth is a multi-faceted political project that aspires to mobilise support for a change of direction, at the macrolevel of economic and political institutions and at the micro level of personal values and aspirations." (Kallis 2011: 878)
Das Konzept einer degrowth economy weist im Prinzip mehrere Berührungsflächen mit dem steady state-Modell auf. Kallis (2011) definiert degrowth "as a socially sustainable and equitable reduction (and eventually stabilisation) of society's throughput" (ebd.: 874) mit dem Ziel die durch diesen throughput unausweichlich verursachte Erhöhung der Entropie (siehe oben) zu bremsen (vgl. ebd.). Das degrowth Modell könnte somit dem steady state Modell zeitlich vorgelagert betrachtet werden: "There shouldn't be any surprise also with the logical extension that if we were to reach a steady state in the 1970s, then we have to degrow back to it forty years later'' (ebd.: 875).
Zentraler Ausgangspunkt dieses Konzepts ist hierbei die Annahme, dass die Reduzierung dieses Durchsatzes nicht ohne die Reduzierung des ökonomischen Wachstums (Bruttoinlandsproduktes; GDP degrowth) zustande kommen kann. Denn ökonomisches Wachstum setzt gegenwärtig nachwievor die Nutzung nicht erneuerbarer (Energie-)Ressourcen voraus. Ökologische Effizienzsteigerungen und technologischer Fortschritt werden als Allheilmittel infrage gestellt. (vgl. Kallis 2011: 874) Zudem zeigt sich, das Effizienzsteigerungen größtenteils durch Rebound-Effekte (= Mehrkonsum der durch diese Steigerungen zustande kommt) kompensiert werden. (vgl. ebd; International Resource Panel 2011: 14; siehe zu dieser Thematik auch "Jevons' Paradoxon" (vgl. Mayumi et al 1998))
Anders formuliert: Das Degrowth-Modell geht davon aus, das eine Entkoppelung (Decoupling) des throughputs vom ökonomischen Wachstumsprozess nicht möglich ist. Dies kann nur durch ökonomisches (BIP-)Degrowth geschehen (vgl. Kallis 2011: 874). Das Degrowth-Modell stellt die Antipode des optimistischen Decoupling-Modells dar und ist somit am wenigsten mit den Prinzipien des neoklassischen Mainstreams vereinbar. Dies erscheint nicht zuletzt auch deshalb plausibel, da das Degrowth-Modell das "holistischste" von allen hier vorgestellten Modellen ist: Es bringt weitreichende gesellschaftspolitische Implikationen mit sich, mit Auswirkungen auf nahezu alle Bereich des menschlichen Lebens.
Degrowth darf jedoch nicht mit negativen BIP Wachstum (also einer Rezession) verwechselt werden. Vielmehr bedarf es einer differenzierten Sichtweise: Ein Rückbau der Wirtschaft muss sozial nachhaltig gestaltet sein - er muss selektiv durchgeführt werden (vgl. Kallis 2011: 875). Während die Produktion von "flimsy gadgetry, such as the automobile that accelerates from zero to 80 miles before its cigarette lighter gets hot" (Georgescu-Roegen 1986: 18) oder die Erzeugung von Waren einer massenproduzierenden "throw-away economy" (Ayres 2008: 292) im Degrowth-Modell wohl einem drastischen Rückbau ausgesetzt sein wird, werden andere Teilbereiche wie etwa erneuerbare Energieinfrastrukturen, soziale und öffentliche Einrichtungen (Bildung, Gesundheit, Kultur) biologische Nahrungsmittelproduktion uvm... weiterhin massiv ausgebaut werden. Es bleibt wohl außer Frage dass die Entscheidung, welche Bereiche der Wirtschaft nun wachsen sollen und welche einem Rückbau (Degrowth) ausgesetzt werden sollen, eine normativ-politische ist, die jedenfalls nicht (alleine) den Kräften des Marktes überlassen werden kann (vgl. Kallis 2011: 875).
In diesem Abschnitt soll die Zukunftsvision einer Postwachstumsökonomie im Verständnis von Niko Paech, als konkretes Beispiel eines „degrowth“-Ansatzes vorgestellt werden.
Entwickelt wurde die Grundidee der Postwachstumsökonomie an der Carl von Ossietzky Universität in Oldenburg und erstmals 2007 vorgestellt. Seither findet dort regelmäßig eine Ringvorlesung zur Postwachstumsökonomie statt welche von den Ökonomen Werner Onken und Niko Paech moderiert wird. Letzterer ist auch nicht zuletzt durch sein authentisches Vorleben seiner Visionen und durch zahlreiche Auftritte und Interviews in verschiedensten Medien eine der zentralen Figuren im wachstumskritischen Diskurs. Zudem ist er seit 2010 außerplanmäßiger Professor am Lehrstuhl für Produktion und Umwelt an der Universität Oldenburg und Vorsitzender der Vereinigung für Ökologische Ökonomie und Mitglied des wissenschaftlichen Beirats von Attac. (Postwachsumsökonomie.de 2017; Carl von Ossietzky Universität Oldenburg 2017). Im Folgenden soll der Zukunftsentwurf der Postwachstumsökonomie nach Niko Paech im Detail als konkreter Ansatz eines de-growth-Modells vorgestellt werden.
Als Postwachstumsökonomie kann grundsätzlich eine Wirtschaftsform bezeichnet werden die ohne Wachstum des Bruttoinlandsproduktes eine stabile Versorgungsstruktur des Staates aufrechterhalten kann. Dies soll gleichzeitig mit einem im Vergleich zur jetzigen Situation reduziertem Konsumniveau möglich sein. Das Konzept grenzt sich dabei klar von „declouping“-Modellen ab die weiter auf ein, wenn auch verändertes, sogenanntes grünes, nachhaltiges oder dematerialisiertes Wachstum setzen. Zentral in diesem Vorschlag für eine neue Wirtschaftsform sind auch eine Suffizienz sowie Subsistenzstrategie. Zudem sollen auch global arbeitsteilige Wertschöpfungsprozesse eingeschränkt werden und ein partieller Rückbau industrieller Produktion erfolgen. Es geht somit auch um eine De-globalisierung von Wirtschaftsprozessen und Lebensstilen wodurch gleichzeitig auch die regionale Wirtschaft gefördert und gestärkt werden soll. Weitere wichtige Bausteine in diesem Konzept sind auch Ansätze zu Geld- Bildungs- und Bodenreformen (Postwachstumsökonomie.de 2017 sowie Wirtschaftslexikon 2017).
Pech beschreibt die Transformation des Wirtschafts- und Gesellschaftssystems hin zu einer Postwachstumsökonomie als alternativlos und führt zahlreiche Gründe und Argumente dafür an. Es sei nur eine Frage ob der Wandlungsprozess „by design“ oder „by desaster“ eintreten werde.
Im Folgenden sollen nun einige Argument die für Paech gegen ein weiteres Wirtschaftswachstum sprechen angeführt werden. Daneben lassen sich bei ihm auch noch Argumente für eine Postwachstumsökonomie in den Dysfunktionen der industriellen Fremdversorgung ebenso wie in der Industriellen Spezialisierung als Wachstumstreiber ausmachen. Dieser werden aber aufgrund des begrenzten Umfangs dieser Arbeit nicht weiter ausgeführt.
Einen wesentlichen Grund sieht er in der Unmöglichkeit Wertschöpfungs- und Produktionsprozesse komplett von ökologischen Schäden, zum Beispiel mit Hilfe moderner Technologien zu entkoppeln. Die Idee eines grünen Wachstums hält er für realitätsfern und dieses Konzept entbehrt seiner Meinung nach jeder theoretischen und empirischen Grundlage. Wichtig sei anstatt einer „Energiewende“ überhaupt Energie zu sparen. (Ausführlich dazu Paech 2009a; Paech 2005) Ein weiteres Problem in diesem Zusammenhang sind seiner Meinung nach auch Reboundeffeke.
„Viele der vermeintlich nachhaltige(re)n Versorgungsstrukturen und Produkte verursachen systematisch mehr Schaden als sie vermeiden (materielle Rebound-Effekte). Obendrein lösen Ökologisierungs- und Effizienzfortschritte systematisch Nachfragesteigerungen aus, die den Entlastungseffekt überkompensieren können (finanzielle Rebound-Effekte).“' (Paech 2013, S.2)
Ein weiteres Argument das für einen reduzierten Lebensstil im Sinne der Postwachstumsökonomie spricht, sieht der Ökonom in den Erkenntnissen der Glücksforschung. Diese führt zur Einsicht dass eine Erhöhung des Einkommens bzw. des Konsums ab einem bestimmten Level keine weitere Steigerung des individuellen Glücks oder Wohlbefindens bewirkt. Der Konsumnutzen vieler Produkte ist rein symbolischer bzw. demonstrativer Art und sie sind zudem von einer Art Wettbewerb geprägt. Ihre Bedeutungsmacht hängt also von der relativen Position innerhalb einer sozialen Hierarchie ab. Das heißt der Konsum eines Produktes stiftet dem Individuum nur dann zusätzliches Glück wenn andere Personen im eigenen sozialen Habitus nicht in der Lage sind dieses zu konsumieren. Somit sind ein immer höherer Konsumaufwand und somit auch ein Wachstumsschub der Produktion nötig um zumindest das sowieso nicht weiter zu steigernde Glücksempfinden auf einem gleichbleibenden Niveau zu halten. (Paech/Paech 2013, S. 2f) Eine weitere Wirkung die damit implizit zusammenhängt ist die Verknappung der freien Zeitreserven von Konsumenten.
Insoweit die Auswahl an käuflichen Selbstverwirklichungsoptionen geradezu explodiert, der Tag aber nach wie vor nur 24 Stunden hat, fehlt die Zeit zu deren nutzenstiftender Ausschöpfung. (Paech/Paech 2013, S.3)
Ein zweiter Effekt der wiederum negativ auf die frei zur Verfügung stehenden Zeit wirkt ist folgender. Die Finanzierung eines immer höheren materiellen Lebensstandards bedarf einer Erhöhung von Einkommen und somit auch einer Maximierung der Erwerbsarbeitszeit. Dadurch verkürzt sich aber wiederum die Zeit die dem Individuum zur Verfügung steht um diverse Produkte und Dienstleistungen überhaupt konsumieren zu können. (Paech/Paech 2013, S.3)
Ein generell weiteres wirtschaftliches Wachstum ist laut Paech zudem neben der ökologischen Untragbarkeit auch rein ökonomisch betrachtet ebenfalls nicht durchhaltbar. Auf der einen Seite führt eine global neu entstehende Mittelschicht (China, Indien, etc.) zu einer explosionsartigen Güternachfrage was wiederum die Rohstoffpreise in die Höhe treibt und somit zu einer künstlichen Verknappung von diversen Naturleistungen führt. Neben dieser relativen Knappheit kommt es aber ebenfalls zu einer absoluten Knappheit von Rohstoffen. Der Oldenburger Ökonom spricht in diesem Zusammenhang von „Peak Oil“ beziehungsweise sei seiner Meinung nach mittlerweile von einem „Peak Everything“ auszugehen. Auf der anderen Seite sieht er auch die Einnahmenseite des westlichen Wohlfahrtssystems erodieren. Tragende Stütze seien hier bis jetzt Innovationsvorsprünge im internationalen Wettbewerb gewesen. Aufsteigernationen erobern aber nun diese Märkte in denen Industrieländer bis dato entsprechende Exporterlöse verzeichnen konnten in großem Tempo (Paech 2014; Paech 2013, S. 3)
Das Argument wonach ökonomisches Wachstum als Mittel zur Armutsbekämpfung nötig ist sieht Paech ebenfalls sehr kritisch. Die gegenwärtige reale Außenwirtschaftstheorie, wonach Freihandel einer Autarkielösung überlegen sei, schließt explizit ein, dass es dadurch zu Verlusten in diversen Branchen kommen kann. Solange diese aber durch Zugewinnen in anderen Bereichen kompensiert werden, kann es in der Gesamtbetrachtung dennoch zu einem Einkommenszuwachs kommen. Paech zweifelt hier vor allem an ob und in wie weit solche Transfers überhaupt stattfinden und Gewinne nicht allein an die ohnehin Bessergestellten gehen. Er konstatiert somit, dass kontraproduktive soziale Effekte des wirtschaftlichen Wachstums nicht ausgeschlossen werden können (Paech 2013, S.5f)
Paech formuliert in seiner Vision einer Postwachstumsökonomie auch wichtige Vorbedingungen und nötigen Schritte um dieses Konzept umsetzen zu können. Im nächsten Abschnitt sollen diese kurz gesammelt vorgestellt werden.
Es geht hier um eine Entrümpelung sowie Entschleunigung des individuellen Lebensstils. Ballast der sowohl Zeit-, Geld- als auch ökologische Ressourcen beansprucht und dabei nur minimalen Nutzen stiftet soll abgelegt werden. Dies entspricht laut Paech im Kern auch der ökonomischen Logik. Wichtig ist eine Reduzierung der Konsumansprüche orientiert an die Möglichkeit einer nachhaltigen Befriedigung. Dabei unterscheidet Pech zwei Arten von Suffizienz. Erster Typus stellt einen ersatzlosen Verzicht oder die Reduktion des quantitativen Ausmaßes bestimmten Konsums dar. Der Fokus liegt hier auf der Senkung der Gesamtheit der individuellen Konsumaktivitäten. Bei der zweiten Ausprägung handelt es sich um die Substitution von Bedarfen und eine qualitative Veränderung der Ansprüche. Zentral sind hier Bedarfe die nicht den Kriterien nachhaltiger Entwicklung entsprechen, durch nachhaltigere Alternativen zu ersetzen. Der zuletzt dargestellte Suffizienzbegriff kann somit auch als eine Strategie der Bedarfssubstitution verstanden werden. Konkrete Handlungsfelder sind hier etwa die Rezyklisierung des Konsumgüterbesitzes, also zum Beispiel die Veräußerung von Gebrauchtwaren oder sogenannte Tauschringe sowie ein gemäßigter Bedarf an Mobilität. Mit letzterem kann zum Beispiel der Verzicht auf Fernreisen oder die Präferierung von regional hergestellten Produkten gegenüber global/International erstellten Gütern gemeint sein. Die Postwachstumsökonomie kann in diesem Zusammenhang also auch als ein Konzept der Sesshaftigkeit und einer verstärkten Regionalökonomie verstanden werden. Dazu kommt als dritte Handlungsoption, dass Konsumansprüche die sich nicht entrümpeln oder durch regionale bzw. lokale Versorgungsstrukturen ersetzen lassen durch Nutzungsdauerverlängerung und Nutzungsintensivierung dahingehend zu optimieren dass sie anstelle von zusätzlicher materieller Produktion zu treten. Paech bezeichnet dies auch als stoffliche Nullsummenspiele. Das heißt vereinfacht gesagt statt neue Produkte zu kaufen geht es um eine Instandhaltung und Aufwertung von bereits vorhandenen Artefakten. Hier könnten zum Beispiel sogenannte Repair-Cafes oder Upcycling mögliche Gestaltungsformen darstellen (Paech 2005, S. 66f; Postwachstumsökonomie 2017; ).
Paech plädiert für eine Balance zwischen Fremd- und Selbstversorgung. Die Reaktivierung von Fähigkeiten und Möglichkeiten zur Selbstversorgung sieht er als wichtigen Baustein um sich von der wachstumsabhängigen monetär basierten Fremdversorgung unabhängig machen zu können. Es geht ihm hier auch um eine Verkürzung der Erwerbsarbeitszeit um mehr zeitlichen Freiraum für Eigenarbeit, urbane Subsistenz oder ähnliches zu schaffen (Paech 2009, S.29f).

Abbildung 12: Suffizienz und Subsistenz als Bausteine der Postwachstumsökonomie (Quelle: eigene Darstellung in Anlehnung an Paech 2014)
Paech bezweifelt an einigen Stellen, das die Postwachstumsökonomie über politisch-institutionelle Aktuere sozusagen von oben nach unten Verbreitung findet. Er geht eher von einer „bottom up“ Bewegung aus. Dennoch sieht auch er institutionelle Innovationen in Form von Boden- und Geldreformen als wichtigen Schritt zur möglichen Umsetzung einer Postwachstumsökonomie. Er plädiert zum Beispiel für gestärkte Regionalwährungen mit einer zinslosen Umlaufsicherung (siehe dazu ausführlicher Paech 2008) um so lokale Wirtschaftsstrukturen stärken zu können. Zudem findet bei ihm auch wie schon im Kap. … gezeigt, das Instrument von individuellen CO2-Bilanzen um Umweltbelastungen gerechter verteilen zu können Beachtung (Paech 2009, S.31)

Abbildung 13: Ansatzpunkte zur Milderung des Wachstumsimperativ (Quelle: Paech 2014)
Zusammengefasst kann festgehalten werden, dass der Weg zu einer Postwachstumsökonomie also auf fünf Schritten beruht. Neben einer Entrümpelung und Entschleunigung individueller Lebensstile und der Balance zwischen Selbst- und Fremdversorgungsstrukturen sind auch das Konzept einer Regionalökonomie, stoffliche Nullsummenspiele sowie institutionelle Reformen wichtige Vorbedingungen für die Entwicklung einer Postwachstumsökonomie.

'''Abbildung 14:''' Fünf Schritte zur Postwachstumsökonomie (Quelle: Paech 2009, S. 30)
Soziale und ökologische Gerechtigkeit stehen im Zentrum der ökologischen Ökonomie, sowohl als Wert als auch als Ziel. Das Gemeinwohl steht über den individuellen Bedürfnissen. Reichtum und Ungleichheit sind (im Gegensatz zu Armut) als Wurzel für Umweltzerstörung zu betrachten. Sowohl Konsum und Verbrauch von Ressourcen als auch die Auswirkungen von Emissionen sind ungleich verteilt. Ein hoher Lebensstandard führt eben nicht zwingend zu einem höheren Umweltbewusstsein. Ökologische undsoziale Kosten werden oft an anderen Orten wirksam als dort wo sie verursacht wurden. Auch die Konzepte von ökologischer Tragfähigkeit sind daher kritisch zu betrachten (Martinez-Alier 1991, S. 123ff). Wichtig ist die Beachtung von inter- und intragenerationale Gerechtigkeit und die Verantwortung gegenüber der Natur und der Artenvielfalt (Constanza 1989 S. 2, Martinez-Alier 1991, Spash 2011, S. 360). Die Natur besitzt einen Wert aus sich selbst heraus und nicht erst durch die (ökonomische) Bewertung durch den Menschen (Hackl 1999, S.7).
Ziel der ökologischen Ökonomie ist es, die natürlichen Ressourcen nur innerhalb ökologisch nachhaltiger Grenzen zu nutzen. Weiters ist Gerechtigkeit bei der Verteilung von Ressourcen und Nutzungsrechten zu beachten. Eine zentrale Bedingung dafür ist auch die effiziente Nutzung der Ressourcen und Leistungen des Ökosystems (Constanza 2004, S. 242). Weiters fordert die ökologische Ökonomie einen Strukturwandel im ökonomischen System. Dabei geht es vor allem um die Erhaltung des Ökosystems und seiner lebenswichtigen Funktionen, um Verhaltensänderungen, die Entwicklung alternativer Institutionen und die Einbeziehung sozialer Anliegen (Kallis 2011, Daly 1999). Dazu gibt es verschiedene Ansätze, deren gemeinsamer Nenner jedoch die veränderte Fokus von Wachstum auf Entwicklung darstellt. Eine Abkehr vom herkömmlichen Wirtschaftswachstumsparadigma meint immer eine Abkehr vom materiellen quantitativen Wachstum (Daly 1999, S. 52f).
Wichtig ist ein Material- und Energiedurchfluss welcher den Kapazitäten des ökologischen Systems entspricht. Theorien dazu umfassen Ansätze zu Dematerialisierung, Dienstleistungsökonomie, statischen Wirtschaftssystemen und die Reduktion gewisser Wirtschaftsbereiche (Kallis 2010, S. 874f; Daly 1996, S. 16f, Ayers 2008, S. 292). Die Umwelt muss als wichtiger ökonomischer Faktor wahrgenommen werden. Dies erfordert die Ausrichtung in Richtung langfristige Nachhaltigkeit und eine Reduktion der Umweltbelastungen. In diesem Zusammenhang gilt es auch das Konsumverhalten und das Bevölkerungswachstum zu beachten (Ayers 2008, S. 285ff).
Allgemein muss sich die Politik aktiv mit den Fragen zu allgemeiner Wohlfahrt, Verteilungsgerechtigkeit und Schutz der Umwelt auseinandersetzen. Daly sieht beispielsweise sozialistische Demokratien mit einer Mischung von Privat- und Staatseigentum als wichtig an. Je nachdem wo Effizienz, Umweltschutz und Verteilungsgerechtigkeit besser realisiert werden können, sollen Markt- oder Staatsinitiativen forciert werden. Gleichzeitig fordert makroökonomische Politik immer zentrale Planung und dies ist insbesondere bei öffentlichen Gütern notwendig, wo der Markt nicht regelnd eingreift. Wichtig sind die Beachtung ökologischer Grenzen und die Erhaltung des Ökosystems. Entscheidungen über künftige Entwicklungen sollen von der Gesellschaft getroffen werden. Voraussetzung ist dabei Bildung und Information über ökologische Grenzen. Kritisiert wird die forcierte Ansicht es gäbe unendliche Win-Win- Situationen und ökonomisches Wachstum und Umweltschutz könnten ohne Probleme vereinbart werden (Daly 2004, S. 602ff). Insbesondere die Bewertung der Natur und ihrer Leistungen für den Menschen muss das Ergebnis eines demokratischen zivilgesellschaftlichen Diskurses sein. Dieser soll basierend auf dem derzeitigen Stand des Wissens über die Komplexität des Ökosystem und negativer Umweltwirkungen geführt werden. Dies ist wichtig um die vielfältigen Ziele in Einklang zu bringen (Constanza 2004, S. 244).
In der ökologischen Ökonomie werden diese Diskussionen auf zwei Ebenen geführt. Allgemein geht es um neue Wachstumsmaßstäbe und die Gestaltung von Umweltschutzinstrumenten. Auf einer anderen Ebene geht es auch um tiefergehende soziale Veränderungen, verbunden mit neuen Wirtschaftsmodellen wie das „Decoupling“ Modell die „Steady State Economy“ oder das „Degrowth“ Modell.
Das BIP wird als ungeeigneter Maßstab angesehen, da es nur ökonomische Kennzahlen miteinbezieht aber nichts über Umweltkosten, Einkommensverteilung oder Wohlbefinden aussagt. Der Focus auf das BIP verschärft häufig noch problematische Situationen aufgrund der forcierten Ausbeutung natürlicher Ressourcen und verhindert eine nachhaltige Perspektive auf wirtschaftliche Entwicklung. Es gibt zahlreiche Alternative, welche breit diskutiert werden. Diese lassen sich in drei Gruppen alternativer Messinstrumente einteilen (Constanza et al. 2014, S. 283ff):
Messungen welche soziale und ökologische Faktoren miteinbeziehen:Hier werden soziale, ökologische und ökonomische Indikatoren in Form von monetären Werten berücksichtigt. Ein Beispiel ist der GPI (Genuine Welfare Indicatior) welcher 26 verschiedene Indikatoren beachtet. Ausgehend von den individuellen Konsumausgaben werden Hausarbeit, Freiwilligenarbeit, Umweltkosten, Kriminalität, Gesundheit usw. addiert oder subtrahiert. Ein hohes Wohlstandsgefälle verursacht hohe soziale Kosten die ebenso einbezogen werden. Vergleiche solcher Berechnungen mit dem BIP zeigen, dass sich beide Kennzahlen auseinanderbewegen. Umwelt- und Sozialkosten fraßen alle Vorteile des wachsenden BIP auf.
Messungen die auf subjektiven Einschätzungen basieren: In diesen Fällen werden Menschen direkt zu ihrem Wohlbefinden befragt. Beispielsweise bezieht sich der Gross National Happiness Index auf 33 verschiedene Indikatoren. Die Personen werden befragt zu Lebensstandard, Gesundheit, Bildung, Gemeinschaftsleben, kultureller Vielfalt, ökologischer Diversität etc. Diese Indizes geben sehr direkt Auskunft über gesellschaftliche Entwicklung, aber gleichzeitig ist ein internationaler Vergleich sehr schwierig. Hinzu kommt oft fehlendes Bewusstsein der Menschen für bestimmte Dinge.
Integration quantitativer und qualitativer Faktoren: Diese kombinieren Variablen wie Einkommen, Wohnen, Arbeiten, Gesundheit, Zufriedenheit, etc. Manche dieser Gruppen ermöglichen es den Befragten die Faktoren unterschiedlich zu gewichten wie der Better Life Index der OECD. Bisher konnte sich keine Alternative durchsetzen und auch diese Instrumente sind nicht perfekt, aber sie geben ein genaueres Bild wieder. Ein Problem stellen oft starke gegen gerichtete Interessensgruppen dar und gerade deshalb ist die Bedeutung der Zivilgesellschaft, lokaler Ebenen und internationaler Zusammenarbeit besonders wichtig. Zentral ist ebenso die Einbeziehung von ökologischen, ökonomischen, psychologischen und sozialen Faktoren (Constanza 2014, S. 284f). Die folgende Tabelle gibt einen Überblick über die zahlreichen Möglichkeiten.

Abbildung 15: Überblick über Alternativen zur Wohlfahrtsmessung. (Quelle: Constanza et al. 2014: Supplementary Informations)
Ein zentrales Thema der ökologischen Ökonomie ist die Frage nach den geeigneten Instrumenten für die Umsetzung von Nachhaltigkeitszielen und –maßnahmen. Ein Bereich davon betrifft die Umweltkosten und die Diskussion über den Wert von Umweltschutzmaßnahmen bzw. ihren Erfolgen. Erörtert wird ob die Reduktion von Umweltverschmutzungen in monetären Werten ausgedrückt werden kann, oder ob der Wert des Ökosystems und seiner Leistungen für den Menschen nicht in solchen Einheiten erfassbar ist. Offen bleibt ebenfalls, wer die Kosten für negative externe Effekte, die Kosten für die Umweltverschmutzung zu tragen hat. Eine Möglichkeit wäre, dass der Verschmutzer zahlt, jedoch werden die Kosten an die Konsumenten, wenn möglich, weitergereicht (Ayres 2008, S. 282f). Insbesondere, wenn Umweltverschmutzung, Nicht-Erneuerbarkeit von Ressourcen usw. als Externalitäten in herkömmliche Preisbildungsmechanismen miteinbezogen werden, ist die Kritik stark.
Wertzuschreibungen dieser Art werden als willkürlich betrachtet, da die Bemessung der Höhe oft von der geographischen und sozialen Lage der Betroffenen abhängig ist. Ärmere Ländern/Bevölkerungsgruppen fällt es oft schwerer bzw. haben geringere Möglichkeiten Ausgleichszahlungen oder die Vermeidung externer Effekte zu fordern. Benachteiligt werden dabei auch die nächsten Generationen. Aufgrund der Komplexität des ökologischen Systems können die zukünftigen Auswirkungen vieler negativer externer Effekte in der Gegenwart oft noch gar nicht abgeschätzt werden. Umgekehrt besteht im Hinblick auf die Bewahrung des Ökosystems auch kaum eine Möglichkeit, positive Bewertungen für die Zukunft abzugeben (Martinez-Alier 1991, S. 122ff).
Spash zeigt auf, dass der Emissionshandel als reines marktbasiertes Instrument, aufgrund der bestehenden Institutionen und Machtverhältnisse, seinen eigentlichen Zweck nicht erfüllt. Das Hauptaugenmerkt liegt darauf, Gewinn zu kreieren, die Rolle des Marktes zu stärken und die größten Verschmutzer im strengeren Sinne nicht zur Verantwortung zu ziehen. Die Komplexität der Situation werde hier ignoriert, sowie das Zusammenwirken von sozialen und ökologischen Systemen zu vereinfacht betrachtet. Die wirtschaftspolitische Diskussion müsste ethische Fragen thematisieren, Machtverhältnisse reflektieren und auch moderne Verhaltenspsychologie miteinbeziehen. Die Vorstellung von einem guten Leben basiert noch immer auf wachsendem materiellem Besitz und die politische Debatte über notwendige Strukturveränderungen fehlt. Die Aufgabe der Politik wäre es international zusammen zu arbeiten, Standards festzulegen, Institutionen die Verhaltensänderungen stimulieren zu etablieren und ein ökonomisches System auf neuen Werten und Normen aufzubauen. Dies beinhaltet vor allem auch die Unterstützung freiwilliger Initiativen (Spash 2010, S. 169ff).
Im modernen Bewusstsein wird Gerechtigkeit vor allem als verteilende Gerechtigkeit wahrgenommen. Unter diversen Kooperationspartnern wird ein bestimmtes Gut nach Kriterien in denen sich ihre produktive Beteiligung an diesem Gut ausdrückt aufgeteilt. Verteilende Gerechtigkeit meint also, dass das zu verteilen ist was gemeinsam produziert wurde. Im globalen Betrachtungsraum somit das Bruttoinlandsprodukt eines Landes. Es geht dabei um Fragen nach Verdienst, Recht, Pflicht, Freiheit, Gleichheit, Bedürftigkeit und weitere ähnliche Aspekte. Auffallend in Hinsicht auf die Natur als Vorbedingung aller Produktivität ist, dass eben diese vorgelagerten Umweltleistungen sich einer gemeinsamen Herstellung entziehen. Somit sind sie ohne gemeinsam menschliches Zutun vorhanden. Dadurch scheint es auch besonders schwierig diese ökologischen Voraussetzungen im Sinne einer ökologischen Gerechtigkeit im üblichen Gerechtigkeitsdiskurs einzuordnen. Es kann in diesem Fall zudem nicht einfach ein Gut verteilt werden, sondern nur ein Recht an einem bestimmten Gut. Verteilungsgerechtigkeit ist im Folgenden also im Sinn einer Verteilung von Rechten und Pflichten gegenüber Umwelt- und/oder Naturgütern gemeint. Seit gut 20 Jahren gilt in diesem Zusammenhang das Prinzip der Nachhaltigkeit als geeigneterer Leitfaden für Formen der Umweltpolitik (Bundeszentrale für politische Bildung 2007 und Leist o.J., S.1ff).
Als nachhaltige Nutzung kann im Sinne der Brundtland-Formel folgendes verstanden werden. Es geht darum die Bedürfnisse der Gegenwärtigen zu erfüllen, ohne dabei aber die selbigen künftiger Generationen zu gefährden. Die Natur als Grenze menschlicher Produktivität wird darin explizit anerkannt (Lexikon der Nachhaltigkeit 2017).
Damit entspricht sie, zumindest in diesen Punkten, auch dem Verständnis und den Anforderungen der Ökologischen Ökonomie. Wie schon im Abschnitt zur Abgrenzung von Ökologischer Ökonomie und neoklassischer Umweltökonomik aufgezeigt, weisen jedoch die Nachhaltigkeitskonzeptionen ökologischer und neoklassischer Ökonomen deutliche Differenzen auf.
Grundsätzlich setzen sich Ökologische Ökonomen im Themenbereich rund um Gerechtigkeit und Verteilung aber vor allem mit Fragen zur (ungleichen) Verteilung von Einkommen, Gesundheit, Umweltbelastungen, Umweltkosten und –gütern, Umweltschutzmaßnahmen sowie eventuellen Interdependenzen zwischen diesen Bereichen auseinander. Darüber hinaus geht es auch um Fragen der Ressourcengerechtigkeit und ob der Besitz von natürlichen Ressourcen auf dem Planeten gerecht verteilt ist und werden kann. Darüber hinaus kann auch festgehalten werden, dass die präsentierten Vorschläge und Analyseergebnisse verschiedener Akteure innerhalb des Paradigmas zum Teil doch unterschiedlich ausfallen und es einen breiten Diskurs über adäquate und zielführende Forschungsinstrumente und –methoden in diesem Teilbereich gibt. Generell kann konstatiert werden, dass es im europäischen Raum zum Thema Ökologische Ungleichheit bzw. zu den Verteilungseffekten von umweltpolitischen Maßnahmen sowie zur Verteilung von Umweltgefahren noch erhebliche Forschungslücken gibt.
In der Ökologischen Ökonomie werden auf der einen Seite zwar Fragen zur (Verteilungs-) Gerechtigkeit immer wieder aufgeworfen und stellen in Konzepten des Paradigmas einen wichtigen und impliziten Punkt dar. Auf der anderen Seite und obwohl die aus ethischer Sicht unakzeptablen realen Gegebenheiten der inter- und intragenerationellen Verteilung sehr stark thematisiert werden besitzt die Ökologische Ökonomie aber wie Hampicke feststellt bisher „…überhaupt keine eigene Verteilungstheorie“. (Hampicke 1999, S. 154f)
Diese Feststellung verfestigt sich auch bei der Literaturrecherche und so sind konkrete Vorschläge und Theorie(bausteine) zur (Verteilungs-)Gerechtigkeit kaum zu finden. Einige Konzepte die in diese Richtung gehen sollen dennoch kurz vorgestellt werden.
Herman Daly einer der prominentesten Vordenker der Ökologischen Ökonomie nimmt in seinem Werk einen Vorschlag zur Konkretisierung von Verteilungsgerechtigkeit vor. Er schlägt dabei die Begrenzung von Einkommensungleichheit auf einen Faktor Zehn vor (Daly 1999). Kritisiert wird an diesem Konzept aus wirtschaftsphilosophischer Perspektive aber, dass es auf Diskussionen wie die von Sen (1980) formulierte „Equality of what“ - beziehungsweise „Why Equality“ - (Krebs 2000) Debatte nicht eingeht. (Lerch/Nutzinger 2004, S.37)
An anderer Stelle plädiert er für eine Neuausrichtung des Steuersystems. Als Gegenpart zu vielen anderen Ökonomen, die eine Erhöhung der Mehrwertsteuer fordern will er nicht diesen Mehrwert besteuern sondern den Stoffdurchsatz. Eine Erhebung von Steuern auf Umweltverbrauch und Umweltbelastung würde konkret seinen Wünschen entsprechen. (Daly 2002, S. 12ff)
In Paechs Vision einer Postwachstumsökonomie findet sich das Konzept von individuellen CO2-Bilanzen um Umweltbeanspruchungen besser abschätzen, zurechnen und deckeln zu können. Jeder Mensch hätte demnach einen Anspruch ein bestimmtes Volumen an CO2 emittieren zu dürfen. Diese individuellen Emissionskontigente sollen zwar untereinander handelbar sein, in Summe aber höchstens der global zumutbaren Gesamtbelastung entsprechen (Postwachstumsökonomie.de 2017)
Lerch und Nutzinger (2004) schlagen ökologische Grundrechte als Gewährleistung von Gerechtigkeit vor. Bestimmte Mindeststandards beim Zugang zu natürlichen Ressourcen sollen jedem Menschen unabhängig davon wo und wann er lebt gewährleistet werden. Dabei geht es vor allem um existenzielle menschliche Grundbedürfnisse wie zum Beispiel Zugang zu Trinkwasser, sauberer Luft, Brennmaterial zum Heizen und Kochen sowie Nahrungsmitteln. Eine Konkretisierung und Quantifizierungsvorschlag dieser Mindeststandards bleibt jedoch aus und wird auch von den Autoren selbst als durchaus schwierig angesehen. Sie räumen ein dass bestimmte Grundbedürfnisse nicht als gleich für alle gesehen werden. So unterscheidet sich zum Beispiel der Anspruch an Heizmaterial natürlich deutlich je nachdem in welchem geografischen Raum Menschen leben. Sie merken auch an, dass praktische Abgrenzungsfragen für die reale Umweltpolitik wie etwa das jedem Menschen zustehende Ausmaß an CO2 Emissionen eine wichtige Rolle spielen aber in der theoretischen Behandlung von Gerechtigkeit zunächst offen bleiben können. Ihre Forderung nach ökologischen Grundrechten, analog im Sinne zu Menschrechten gedacht, sehen sie als eine Art Basisbaustein einer (noch fehlenden) Gerechtigkeitstheorie der Ökologischen Ökonomie auf die alle weiteren Gerechtigkeitsfragen aufbauen können. (Lerch/Nutzinger 2004, S.37ff)
Die Idee solcher ökologischen Grundrechte als Kern einer ökologischen Ethik ist nicht neu und wurde zum Beispiel schon 1997 von Ulrich aufgeworfen. Er fordert unveräußerliche ökologische Menschenrechte von jetzigen und zukünftig lebenden Individuen (Ulrich 1997, S.106f). Aus seiner weiteren Forderung auf die unbedingte Bewahrung der natürlichen Lebensbedingungen dieser Individuen kann auch die Forderung nach einer starken Nachhaltigkeit und folglich die Pflicht zum Naturerhalt abgeleitet werden.
Das Konzept starker Nachhaltigkeit (siehe Abschnitt: Abgrenzung – Ökologische Ökonomie vs. Neoklassische Umweltökonomik ) wie sie von ökologischen Ökonomen gefordert wird kann somit selbst als eine Art Teilstück einer umfassenderen noch zu entwickelnden Gerechtigkeitstheorie der Ökologischen Ökonomie gesehen und verstanden werden.
Eine der bekanntesten Hypothesen zur Verteilung von Umweltbelastungen stellt die Umwelt Kuznets Kurve „Environmental Kuznets Curve“ (EKC) dar. Sie geht davon aus, dass es einen invertierten U-förmigen Zusammenhang zwischen dem Grad der Umweltverschmutzung und der ökonomischen Entwicklung eines Landes gibt. Letztere wird oftmals durch das Bruttoinlandsprodukt gemessen. Es wird davon ausgegangen, dass zu Beginn die Umweltbelastungen mit Zunahme der Wirtschaftsaktivitäten steigen um dann ab einem gewissen Wendepunkt wieder zu sinken. Die Argumentation dahinter ist, dass wirtschaftliches Wachstum mit der Intensivierung der Landwirtschaft und Ausbeutung von Ressourcen beginnt und ab einem höheren Stadium der ökonomischen Entwicklung ein Wechsel zu informationsintensiveren Industrien stattfindet und zudem ein höheres Umweltbewusstsein gebildet wird. (Kuznets 1955)
Empirische Rückschlüsse für die Existenz einer EKC wurden in vielen Studien gefunden. Die Erkenntnisse wurden weitgehend so interpretiert, dass der sicherste Weg um die physische Umwelt eines Landes zu verbessern die Erhöhung der Wirtschaftstätigkeit und somit eine gleichzeitige Erhöhung der Einkommen sei. Wobei vor allem in der Anfangsphase die Gegebenheit der EKC angenommen, später aber deren Robustheit immer wieder kritisch in Frage gestellt wurde. Kritikpunkte waren hier vor allem die verwendeten Variablen die zur Messung von Umweltbelastungen herangezogen wurden, sowie andere mögliche Wirkmechanismen die von der EKC Hypothese keine Beachtung fanden. (Galeotti, Manera, Lanza 2009; Stern, Common, Barbier 1996; Bhattacharya, Lueck 2009; Arrow et al. 1995;…))
Zurzeit kann noch nicht eindeutig gesagt werden ob die EKC Hypothese verworfen werden muss oder bestätigt ist. Sie wurde dennoch oftmals von ökologischen Ökonomen als Ausgangspunkt weiterer Forschung aufgegriffen, erweitert bzw. kritisch getestet und auf andere Wirkungszusammenhänge überprüft.
Kaufmann et al. (1998) streichen so zum Beispiel die Bedeutung von sektoraler Intensität der Wirtschaftstätigkeit heraus. Bei Torras und Boyce (1998) findet sich zudem der Verweis wie signifikant der Effekt von sozialen Faktoren wie Zivilrechte, Einkommensungleichheit und Bildung in diesem Zusammenhang ist. Suri und Chapman (1998) zeigten zudem welchen Einfluss handelsorientierte Variablen und Energiepreise auf die Erklärungsmacht der EKC haben.
Von Gangadharan und Valenzuela (2001) wurde die EKC um den Aspekt der Interrelationen zwischen Einkommen, Gesundheit und Umwelt erweitert. Sie zeigen, dass Zugewinne in der Gesundheit durch ein gestiegenes Einkommen zu einem signifikanten Level negiert werden können wenn die indirekten Effekte des Einkommensanstieges auf die Natur ignoriert werden. Sie kommen zu dem Schluss das politische Entscheidungsträger die eine rapide Wachstumsstrategie der Wirtschaft auf Kosten der Umwelt verfolgten, nicht die vollen möglichen Zugewinne im Gesundheitsbereich ermöglicht haben.
Die Rolle von Besitzrechten und wie diese das Verhältnis von Umweltqualität und Einkommen beeinflussen wurde von Bhattacharya und Lueck (2009) untersucht. Sie zeigen, dass die EKC Hypothese nur unter speziellen Modellbedingungen Gültigkeit hat. Kashwan (2016) untersuchte jüngst die Zusammenhänge von Ungleichheit, demokratiepolitischen Aspekten und Umweltbelastungen. Seine Untersuchungen bestätigen, dass bei vorherrschenden politischen bzw. ökonomischen Ungleichheiten Interessen von bestimmten Gruppen im umweltpolitischen Prozess ausgeklammert werden und es so wiederum zur Benachteiligung in Bezug auf die Verteilung Umweltbelastungen von diesen kommt.
Agyeman und Evans (2004) stellen dazu passend fest, dass Umweltbelastungen häufiger von Wohlhabenden und deren Handlungen verursacht werden, wobei aber wiederum sozial schwächer gestellte Personenkreise überproportional hoch von den dadurch verursachten Problemen betroffen sind.
Ebenso wurden mögliche gesellschaftliche Folgen des Klimawandels zum Beispiel anhand von Hurricane Katrina 2005 in den USA untersucht und zeigen dabei die sozialen Ausmaße der Verwundbarkeit (vulnerability) durch Klimafolgen. Es wurde gezeigt dass vor allem jene Bevölkerungsgruppen sehr stark betroffen sind deren Ressourcenausstattung wie Bildung, Einkommen, schlechte Wohnbedingungen und damit verbundenen Handlungsmöglichkeiten besonders gering sind. (Bullard/Wright 2009)
Es gibt noch so viel zu entdecken! 🚀
Im Entdecken-Bereich haben wir hunderte Videos, Texte und Podcasts zu ökonomischen Themen gesammelt. Außerdem kannst du selber Material vorschlagen!
Agyeman, J.; Evans, B. (2004): Just sustainability; the emerging discourse of environmental justice in Britain? In: The Geographical Journal 170, S. 155-164.
Arrow, K.; et al. (1995): Economic Growth, Carrying Capacity, and the Environment. In: Science, Vol.263.
Ayres, R. (2008): Sustainability economics: Where do we stand? In: ''Ecological Economics'' 67 (2), S. 281–310. DOI: 10.1016/j.ecolecon.2007.12.009.
Ayres, R.; Frankl, P. (1998): The Spaceship Economy. INSEAD Working Paper. Fontainebleau, France. Online verfügbar unter http://www.insead.edu/facultyresearch/research/doc.cfm?did=46457, (dl: 22.07.2014)
Bartelmus, P. (2014): Nachhaltigkeitsökonomik. Eine Einführung. Wiesbaden: Springer Gabler.
Baumgärtner, S. (1996): Entropy: A Unifying Concept for Ecological Economics. In: Malte Michael Faber, Reiner Manstetten und Proops, John L. R. (Hg.): Ecological economics. Concepts and methods. Cheltenham, UK, S. 95–114.
Baumgärtner, S. (1996): The Use of the Entropy Concept in Ecological Economics. In: Malte Michael Faber, Reiner Manstetten und Proops, John L. R. (Hg.): Ecological economics. Concepts and methods. Cheltenham, UK, S. 115–136.
Bhattacharya, H.; Lueck, D. (2009): The role of property rights in dermining the environmental quality-income relationship. In: Ecological Economics, 68, S. 2511-2524.
Bianciardi, C.; Tiezzi, E.; Ulgiati, S. (1993:) Complete recycling of matter in the frameworks of physics, biology and ecological economics. In: ''Ecological Economics'' Volume 8, Issue 1, S.1-5.
Blume, T. (o.J.): Online-Wörterbuch Philosophie: Das Philosophielexikon im Internet. Phänomenologie. online verfügbar unter http://www.philosophie-woerterbuch.de/online-woerterbuch/?title=Ph%C3%A4nomenologie&tx_gbwbphilosophie_main[entry]=672&tx_gbwbphilosophie_main[action]=show&tx_gbwbphilosophie_main[controller]=Lexicon&cHash=40ed238dc6367fdac2f1164410cc28f9, (dl: 22.07.2014)
Bullard, R.D.; Wright, B. (2009): Race, Place, and Environmental Justice after Hurricane Katrina; Struggles to Reclaim, Rebuild, and Revitalize New Orleans and the Gulf Coast. Boulder: Westview Press.
Bundeszentrale für politische Bildung (2007): Ökologische Gerechtigkeit als bessere Nachhaltigkeit. Online verfügbar unter http://www.bpb.de/apuz/30429/oekologische-gerechtigkeit-als-bessere-nachhaltigkeit?p=all, (dl: 02.01.2017).
Carl von Ossietzky Universität Oldenburg (2017): Niko Paech. Online verfügbar unter https://www.uni-oldenburg.de/reflexive-responsibilisierung/personen/niko-paech/.
Costanza, R. (1989): What is ecological economics? In: ''Ecological Economics'' (1), S. 1–7.
Costanza, R. (2004): Changing Visions of Humans Place in the World and the Need for an Ecological Economics. In: Edward Fullbrook (Hg.): A guide to what's wrong with economics. London: Anthem, S. 237–246.
Costanza, R.; Daly, H. E.; Bartholomew, J. A. (1991): Goals, Agenda and Policy Recommendations for Ecological Economics. In: Robert Costanza und Lisa Wainger (Hg.): Ecological economics. The science and management of sustainability. New York: Columbia University Press, S. 1–20.
Constanza, R. et Al. (1991): Goals, agenda, and policy recommendations for ecological economics. online verfügbar unter http://www.uvm.edu/~jfarley/EEseminar/readings/Costanza,%20Daly,%20Barth%201991.pdf, (dl: 02.01.2017).
Constanza et al. (2001): Einführung in die ökologische Ökonomik. Stuttgart: Lucius & Lucius.
Costanza, R.; Kubiszewski, I.; Giovannini, E.; Lovins, H.; McGlade, J.; Pickett, K. E. et al. (2014): Development: Time to leave GDP behind. In: ''Nature'' 505 (7483), S. 283–285. DOI: 10.1038/505283a.
Costanza, R.; Wainger, L. (Hg.) (1991): Ecological economics. The science and management of sustainability. New York: Columbia University Press.
Czech, B.; Daly, H. E. (2004): The steady state economy—what it is, entails, and connotes. In: ''Wildlife Society Bulletin'' 32 (2), S. 598–605. DOI: 10.2193/0091-7648(2004)32[598:IMOTSS]2.0.CO;2.
Daly, H. E. (1999): Wirtschaft jenseits von Wachstum. Die Volkswirtschaftslehre nachhaltiger Entwicklung. 1. Aufl. Salzburg, München: Pustet.
Daly, H.E. (2002): Ökologische Ökonomie: Konzete, Analysen, Politik. Discussion Paper FS-II-02-410. Berlin: Wissenschaftszentrum.
Europäische Umweltagentur (o.J.): Höchste Recyclingraten in Österreich und Deutschland – das Vereinigte Königreich und Irland holen jedoch am schnellsten auf. Online verfügbar unter http://www.eea.europa.eu/de/pressroom/newsreleases/hoechste-recyclingraten-in-oesterreich-und, (dl:22.07.2014)
Faber, M. M.; Manstetten, R.; Proops, J. L. R. (Hg.) (1996): Ecological economics. Concepts and methods. Cheltenham, UK.
Fullbrook, E. (Hg.) (2004): A guide to what's wrong with economics. London: Anthem.
Galeotti, M.; Manera, M.; Lanza, A. (2009): On the Robustness of Robustness Checks oft he Environmental Kuznets Curve Hypothesis. In: Environment Resource Economics, Vol. 42.
Gangadharan, L.; Valenzuela, R. (2001): Interrelationships between income, health and the environment: extending the Environmental Kuznets Curve hypothesis. In: Ecological Economics, 36, S.513-531.
Georgescu-Roegen, N. (1986): The Entropy-Law and the Economic Process in Retrospect. In: ''Eastern Economic Journal'' (12), S. 3–23.
Gowdy, J.; Erickson J.D. (2005): The approach of ecological economics. In: ''Cambridge Journal of Economics'' 29 (2), S. 207–222. DOI: 10.1093/cje/bei033.
Hackl, F. (1999): Der Wahnsinn der Ökonomie oder der Unsinn der Ökologie. Eine epistemologische Analyse. Linz, S. 1–20.
Hampicke, U.(1999): Das Problem der Verteilung in der Neoklassichschen und in der Ökologische Ökonomie. In: Witt, U.(Hrsg)/et Al.(1999): Jahrbuch Ökologische Ökonomik, Band 1, S.153-188.
Hodgson, G. (1995): The Political Economy of Utopia. In: ''Review of Social Economy'' 53(2): 195-214.
International Resource Panel (2011a): Decoupling. natural resource use and environmental impacts from economic growth. Summary. Online verfügbar unter https://www.resourcepanel.org/file/401/download?token=jVNsDH_8, (dl: 22.07.2014)
International Resource Panel (2011b): Decoupling. natural resource use and environmental impacts from economic growth. Factsheet. Online verfügbar unter https://www.resourcepanel.org/file/405/download?token=1Yhxg_1I, (dl: 22.07.2014)
Kahwan, P. (2016): Inequality, democracy, and the environment: A cross-national analysis. In: Ecological Economics 131, S. 139-151
Kallis, G. (2011): In defence of degrowth. In: ''Ecological Economics'' 70 (5), S. 873–880. DOI: 10.1016/j.ecolecon.2010.12.007.
Kaufmann, R.K.; et al. (1998): The determinants of atmospheric SO2 concentrations: reconsidereing the Environmental Kuznets Curve. In: Ecological Economics 25, S. 209-220.
Krebs, A. (Hrsg.) (2000): Gleicheheit oder Gerechtigkeit. Texte der neuen Egalitarismuskritik. Frankfurt a. M.
Kuznets, S. (1955): Economic Growth and Income Inequality. In:American Eco-nomic Review, Vol. 49
Leist, A.(o.J.): Ökologische Gerechtigkeit: Global, intergenerationell und humanökologisch. Online verfügbar unter www.ethik.uzh.ch%2fstatic%2fafe%2fdownloads%2fpublikationen%2fleist%2fLeist_Umweltethik.pdf/RK=0/RS=0Ud2imcNrNfjUOPpiDDy6RZ6qFA-, (dl: 02.01.2017).
Lerch, A./Nutzinger, H.G.(2004): Effizienz und Gerechtigkeit in der Ökologischen Ökonomie. In: Döring, R./Rühs, M. (Hrsg.) (2004): Ökonomische Rationalität und praktische Vernunft. Gerechtikeit, Ökologische Ökonomie und Naturschutz. Festschrift für Ulrich Hampicke. S.37-70, Würzburg: Königshausen & Neumann.
Lexikon der Nachhaltigkeit (2017): Brundtland Bericht, 1987. Online verfügbar unter https://www.nachhaltigkeit.info/artikel/brundtland_report_563.htm, (dl: 02.01.2017).
Majer, H. (1999): Wachtum aus der Sicht der ökologischen Ökonomie, in: Jahrbuch Ökologische Ökonomik, Band 1.
Martinez Alier, J. (1991): Environmental Policy and Distributional Conflicts. In: Robert Costanza und Lisa Wainger (Hg.): Ecological economics. The science and management of sustainability. New York: Columbia University Press, S. 118–136.
Marx, K. ([1875]1973): Kritik des Gothaer Programms. In: Karl Marx/Friedrich Engels - Werke. (Karl) Dietz Verlag, Berlin. Band 19, 4. Auflage 1973, unveränderter Nachdruck der 1. Auflage 1962, Berlin/DDR. S. 13-32
Mayumi, K.; Giampietro, M.; Gowdy, J. (1998): Georgescu-Roegen/Daly versus Solow/Stiglitz Revisited. In: ''Ecological Economics'' 27 (1998), S. 115–117.
Meadows et al. (2004): Limits to Growth. The 30-Year Update. Online verfügbar unter EMS ExSum Cover AA (semanticscholar.org)
OECD (2008): Resource Productivity in the G8 and the OECD. A Report in the Framework of the Kobe 3R Action Plan. Online verfügbar unter http://www.oecd.org/env/waste/47944428.pdf, (dl:22.07.2014)
Paech, N. (2005): Nachhaltigkeit zwischen ökologischer Konsistenz und Dematerialisierung: Hat sich die Wachstumsfrage erledigt? Online verfügbar unter http://www.umweltethik.at/wp/wp-content/uploads/PaechNachhaltigkeitWachstumsfrage.pdf, (dl: 02.01.2017).
Paech, N.(2008): Regionalwährungen als Bausteine einer Postwachstumsökonomie. In: Zeitschrift für Sozialökonomie. Ausgabe158/159, S.10-19.
Paech, N.(2009): Postwachstumsökonomie – ein Vademecum. In: Zeitschrift für Sozialökonomie. Ausgabe160/161, S.28-31.
Paech, N.(2009a): Wachstum „light“? Qualitatives Wachstum ist eine Utopie. In: Wissenschaft & Umwelt. Ausgabe 13 S.84-93.
Paech, N.(2012): Befreiung vom Überfluss: Auf dem Weg in die Postwachstumsökonomie. München: oekom.
Paech, N./Paech, B. (2013): Vom Wachstumsdogma zur Postwachstumsökonomie. In: Huncke, W./Kerwer, J./Röming, A. (Hrsg.): Wege in die Nachhaltigkeit, S.73-95, Wiesbaden: HLZ.
Paech, N.(2014): Wie könnte eine Postwachstumsökonomie funktionieren? Online verfügbar unter https://www.uni-bamberg.de/fileadmin/uni/fakultaeten/sowi_lehrstuehle/absatzwirtschaft/Hochschultag_2014/Paech-2014_05_14-Bamberg.pdf, (dl: 02.01.2017).
Postwachsumsökonomie.de (2017): Niko Paech: Grundzüge einer Postwachstumsökonomie. Online verfügbar unter http://www.postwachstumsoekonomie.de/material/grundzuege/, (dl: 02.01.2017).
Pruckner, G.J. (o.J.): Umweltökonomie. Paradigmatische Grundlagen. Online verfügbar unter http://www.econ.jku.at/members/Pruckner/files/Lehre/environment/kapitel1.pdf.
Sen, A. (1980): Equality of what? The Tanner lectures on human values. Cambrigde.
Spash, C. L. (2010): The Brave New World of Carbon Trading. In: ''New Political Economy'' 15 (2), S. 169–195. DOI: 10.1080/13563460903556049.
Spash, C. L. (2011): Social Ecological Economics: Understanding the Past to See the Future. In: ''American Journal of Economics and Sociology'' 70 (2), S. 340–375. DOI: 10.1111/j.1536-7150.2011.00777.x.
Spektrum.de (2001a): Kompaktlexikon der Biologie: K-Strategie. online verfügbar unter http://www.spektrum.de/lexikon/biologie-kompakt/k-strategie/6723, (dl: 22.07.2014)
Spektrum.de (2001b): Kompaktlexikon der Biologie: r-Strategie. online verfügbar unter http://www.spektrum.de/lexikon/biologie-kompakt/r-strategie/10053, (dl: 22.07.2014)
Stern, D.I.; Comon, M.S.; Barbier, E.B. (1996): Economic Growth and Environmental Degradation; a Critique oft he Environmental Kuznets Curve. In: World Development, Vol. 24.
Suri, V.; Chapman, D. (1998): Economic growth, trade and energy: implications fort he Environmental Kuznets Curve. In: Ecological Economics, 25, 195-208.
Torras , M.; Boyce, J.K. (1998): Income, inequality and pollution: a reassessment oft the environmental Kuznets Curve. In: Ecological Economics, 25, 147-160.
Wirtschaftslexikon (2017): Postwachstumsökonomie. Online verfügbar unter: http://wirtschaftslexikon.gabler.de/Definition/postwachstumsoekonomie.html, (dl: 02.01.2017)."